|
【瞄准美本 & AIME】AMC12数学竞赛核心跳板,为美本申请加码,直通 AIME!附AMC12数学竞赛备考班【瞄准美本 & AIME】AMC12数学竞赛核心跳板,为美本申请加码,直通 AIME!附AMC12数学竞赛备考班 对于想要冲刺美本Top30的家长来说,AMC12数学竞赛不仅是通往AIME、冲击 USA (J) MO的关键起点,而且直接和美本申请竞争力层级相关联! 但AMC12数学竞赛涵盖代数、几何、数论、组合四大模块,知识点跨度广、难题占比高,且晋级AIME需突破严苛分数线,单靠自学往往难以兼顾提分效率与冲奖目标。 腾途老师结合往年AMC12竞赛考情,为大家整理了AMC12数学竞赛备考攻略,还带来了AMC12数学竞赛冲刺班,带考生精准提分冲奖! AMC12系列试听课/AMC12系列学习资料可以添加腾途老师的微信进行领取
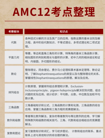
AMC12考试基本信息及报名方式 AMC12考试时间: A卷:2025年11月5日(美国时间)/2025年11月6日(中国时间) B卷:2025年11月13日(美国时间)/2025年11月14日(中国时间) AMC12报名截止日期: 【中国赛区】 A卷:2025年10月27日 B卷:2025年11月4日 考生可以任选参加A或B卷,也可以同时参加A和B卷,最终取A卷和B卷的最高个人成绩参与评奖排名和晋级AIME。 目前,中国区AMC10/12有两大官方报名入口:【AMC中国区组委会】与【阿思丹组委会】。 AMC中国区组委会 中国区组委会支持个人报名。 ①每个手机号仅可为一位学生报名 ②请如实填写报名信息,个人信息将用于成绩报告及证书中,请确保信息填写准确 ③报名时要求上传一张学生本人近6个月内一寸白底免冠照片,请提前准备,并以考生报名手机号命名 ④若个人报名,请正常填报在读学校组委会将根据所在地区自行分配线上考点 【特别注意】在读学校填写:可以通过搜索学校代码或学校名称进行填写。 ASDAN阿思丹组委会 阿思丹组委会不支持个人报名。要求考生本校是合作学校方可报名。 ①登录微信-小程序“阿思丹国际理科测评 ②进入小程序,手机号登录,完善个人信息 ③顶部搜索找到“AMC8/10/12”赛事,右下角点击“立即报名”,报名表包括个人信息家庭信息、项目信息三部分内容,填写确认无误后,支付报名AMC12代报名,可以添加腾途老师的微信(tengtu0131) AMC12备考指南 AMC12是申请顶尖名校的“黄金敲门砖”,如果学生的成绩排名达到全球前2.5%-5%,申请藤校G5理工科专业大有助益。 AMC12的考察范围包含进阶代数、进阶组合、进阶数论、进阶几何以及基本综合问题。 25个考题分布:1-10题(基础)、11-20题(进阶)、21-25题(综合推理题)。 一般来说,AMC10和AMC12有50%~60%重复题目。 AMC12考点👇
基础一般的学生,10年级开始准备AMC12,提前打好基础。 基础相对较好的学生,目标是晋级AIME并后续冲刺AIME高分,建议集中精力冲刺AMC12。 历年AMC12晋级分数线👇
腾途国际数学竞赛课程
班级设置:3-8人小班/1对1 授课语言:中英文双语/全英文 上课形式:线上线下同步进行 腾途特色:
为了给腾途在读学员的冲刺备考更好地保驾护航,腾途答疑自习室全天开放,线上线下双管齐下,助教老师全程答疑+监督,帮助学生专注学习。
|



