|
三大英语标化考试“KET/PET/小托福”,究竟为什么小托福如此受上海家长的追捧?三分钟告诉你小托福吃香的原因!三大英语标化考试“KET/PET/小托福”,究竟为什么小托福如此受上海家长的追捧?三分钟告诉你小托福吃香的原因! 在上海激烈的升学竞争赛道上,KET、PET 是家长们追捧的 “英语能力通行证”,但“小托福”似乎更胜一筹,成为众多家庭规划中的 “新宠”。 今天就跟大家详细聊聊小托福到底为什么这么“吃香”!
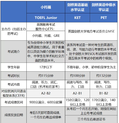
01.KET/PET/小托福 对比 KET、PET 隶属剑桥大学英语考评部开发的剑桥通用五级考试(MSE),权威性高,国际认可度强,其形式与能力测评类似雅思。 小托福由 ETS 美国教育考试服务中心出题,测试重点与托福关联紧密,考试标准化程度极高,各年份、各月份难度稳定,无明显差异 。 KET/PET/小托福对比图 KET/PET/小托福内容上的差异 剑桥KET、PET着重考查学生基础英语能力,以及在日常场景中的英语交流与任务完成能力。
KET考试含阅读与写作、听力、口语三部分。其中,阅读与写作时长70 - 80分钟,听力20分钟,口试约 8 分钟 。 PET考试考查考生的阅读、写作、听力和会话能力,分为机考和纸笔两种考试模式。阅读与写作 90 分钟,听力 30 分钟,口语约 10-12 分钟。 小托福考试分听力理解、语言形式与含义、阅读理解三部分。每部分 42 道选择题,需在 110 分钟内连续完成。考试在 ETS 授权的学校和机构进行,主要考查听力文章理解技巧、语言能力运用,以及对邮件信函、通知公告、新闻故事、说明文、议论文等不同文体的阅读理解能力。
02.小托福在上海受追捧的原因 1.Top学校敲门砖 上海学生小升初准备申请三公学校的,需要五年级上学期12月份之前最好拿到850+小托福成绩,学校录取会参考学生的小托福成绩。 想要插班进热门学校/重点班级的,有小托福高分同样更有竞争力。包玉刚申请6年级及以上的年级需要提供至少830+的小托福成绩;
星河湾、上中、协和等国际学校,也需要学生证明自己有750+同等英文能力;上海德英乐小托福800分以上可申请免英语笔试。
2.为将来托福、雅思学习打基础 TOEFL Junior的学习过程中,学生能够积累托福、雅思考试需要的基础词汇和简单的学术词汇,能够提高阅读理解能力、积累语法知识、增强口语表达、提高听辨能力,是很好的托福雅思衔接课程。
3.为中考英语赋能 小托福难度远高于中考,学习小托福,是对初中英语语法、词汇的超前学习,学完小托福,对校内英语课程会有巨大的帮助。
很多体制内的孩子就靠学习小托福实现了校内英语成绩的拔尖儿,把英语变成了自己的强势科目。 4.为申请国外学校或夏校做准备 计划申请美国或海外学校或者申请夏校的孩子,需提交小托福成绩证明语言能力。在考试内容全面、考试难度稳定的前提下,小托福的成绩也可以直接对标欧洲语言共同框架(CEFR,简称“欧标值”)和蓝思阅读指数。 几乎可以说,小托福已经成为上海“三公”和头部国际学校的硬通货。因此,不管从哪个角度来看,备考小托福都是一个明智的选择。
03.小托福如何规划备考 成绩分为五个等级,一般4级和5级被认为是优秀的小托福成绩。
那么家长们该如何规划备考呢?腾途老师给大家准备了各个年级段的规划! 1年级 一年级是小托福学习的起步阶段,重点是培养学生对语言的兴趣。 听力上培养语音辨识能力和理解能力;口语上通过跟读、模仿和朗读训练表达能力和流利度;同时建立拼读,识读能力,规范孩子自然拼读习惯和发音习惯,为后续提升打基础。 2年级 二年级孩子已经具备了一定的英语基础,可以开始进行更多的口语和阅读练习。 可以让孩子进行一些简单的听写和口头复述练习,加强对所学知识的掌握和应用能力。提升孩子的词句识读能力,从零基础至掌握800-1200高频词汇,开始奠定基础语法和听力。 3年级 三年级是小托福学习的提升阶段,重点是提高学生的阅读理解能力。提升孩子的词句识读能力,从零基础至掌握800-1200高频词汇,开始奠定基础语法和听力。 4年级 四年级是小托福学习的巩固阶段。继续积累词汇量至少要先达到2000,并侧重语法和听力的练习;同时为口语和写作打基础。 5年级 五年级是小托福学习的总结阶段,孩子至少要达到3500+的词汇量。小托福的难度对标的就是国内中高考;除了全面提升语法、听力和阅读能力,同时强化口语和写作的练习;并尽可能地刷高分数,小托福分数越高对孩子越有用。
04.腾途英语备考课程 针对想要备考小托福等的学生们,腾途教育特设基础班/巩固班/冲刺班。 针对不同年龄的不同学习阶段的重点内容为基础,系统地学习国际数学竞赛的知识体系,并带领学生提升英语水平!多种原版教材,老师将根据每个学生不同的情况找到最适合的教材与课程哦~
◾提供课程:小托福 ◾课程类型:3-8人小班/1V1课程 ◾课程模式:线上/线下同步开课,课程可回放,反复学习
|







