|
上海三公隐藏真相:小托福是必要门槛?一定要考吗?一文解答所有疑惑!上海三公隐藏真相:小托福是必要门槛?一定要考吗?一文解答所有疑惑! 2026小升初已悄然开启,每到这时候,家长最关心的还是证书问题。要知道,上海有很多比赛都能为孩子的小升初助力。那么,小托福作为魔都小升初赛道上的热门证书,在冲三公这个赛道上是一定要考吗?考什么?怎么备考? 说实话,小托福不是每位同学都要考的,但有以下这些情况的必须考: 1.申请上海三公的学生: “三公”学校指小升初招生中,三所面向全市招生的公办学校。能够进入三公学校,那么升入大学都是基本有保障的,并且每年有很多的大学保送生名额。 这三所学校分别是:上海外国语大学附属外国语学校、上海市实验学校、上海外国语大学附属浦东外国语学校。 往年上海三公学校都对学生英语能力有一定要求,随着申请人数增加,上海三公备考越来越卷,小托福考试850分以上成为了备考三公的硬通货。 想要申请上海三公的同学一般需要在5年级上学期递交申请材料,那么有这方面打算的同学需要在3-5年级参加小托福考试。 尽管上海的“三公”学校并未强制要求小托福成绩,但也只差明说了,在申请时拥有小托福850+的成绩,明显更具竞争力。
2.想走国际路线的学生 上海第一梯队的国际学校,像包玉刚、世外平和、星河湾等名校的招生要求里,小托福已经成为进入优质国际学校的必备项。
3.想出国读美初/美高的孩子 北美地区超过1000所中学要求申请者提交小托福考试成绩单,作为语言能力证明; 小托福考试最大的用户群体,是为了申请美国初中的小学4、5年级的学生,以及申请美高的6、7年级的学生。
4.后期有学托福/雅思打算的孩子 系统学习过小托福或者参加过小托福考试的学生,能够更加顺利地衔接托福、雅思、SAT和其他标准化语言能力考试; 如果将来有出国留学的打算,小托福可以无缝衔接托福。
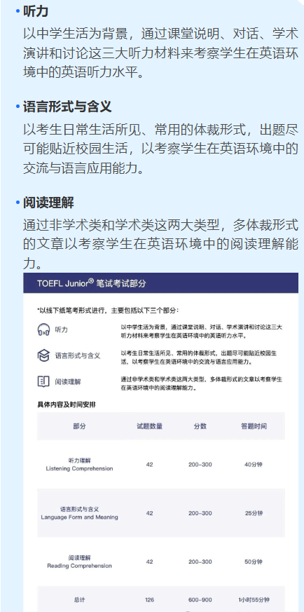
TOEFL Junior 考试包含TOEFL Junior 笔试考试部分和TOEFL Junior 口写考试部分。 线下纸笔考形式进行: 线下机考形式:
现在参考孩子的年龄是越来越低,很多从小英文启蒙的孩子甚至幼儿园阶段就有报名考试的了。不过学长还是建议,孩子要满足下面这几点基础再去尝试: 具备基础单词量; 有听说阅读基础,了解简单语法; 能够书写简单的留言条以及小作文。 毕竟参考的目的不仅仅是拿证,而是以考促学,督促孩子学习以及检验学习成果。 1年级 培养语言兴趣,培养孩子拼读,识读能力,培养语言学习兴趣,规范孩子自然拼读习惯和发音习惯,为后续的辨音能力提升打基础。 2年级 建立语感,孩子需要多听,多说,建立基础语感。能够知道“he has”,读起来比较顺,比以后学习“第三人称单数谓语动词用动词的单数”容易得多。 3年级 培养标准口语发音习惯;提升孩子的词句识读能力,从零基础至掌握600-1000高频词汇,开始学习基础语法。 4年级 如果这个时候孩子的基础词汇量在600左右,那么推荐继续积累词汇量,至少要先达到1000,然后就要开始侧重语法和听力的练习。 5年级 孩子至少要达到 3500+ 的词汇量了,小托福的难度对标的就是国内中高考,所以要注重孩子的阅读理解能力以及写作能力,尽可能地刷高分数,小托福分数越高对孩子越有用。
针对想要备考小托福的学生们,腾途特设小托福培训课程。针对不同年龄的不同学习阶段的重点内容为基础,系统地学习英语标化的知识体系,并带领学生在获奖!
适合对象:适合3-12年级学生 课堂模式: 3-8人小班、1对1 上课语言:中英文双语/全英文 上课形式:线上线下同步进行 腾途特色:
特点:为了给腾途在读学员的冲刺备考更好地保驾护航,腾途答疑自习室全天开放,线上线下双管齐下,助教老师全程答疑+监督,帮助学生专注学习。
|




