|
小托福、KET、PET 入门:考试本质是什么?考了对学习 / 升学有哪些用?附上海腾途标化英语班小托福、KET、PET 入门:考试本质是什么?考了对学习 / 升学有哪些用?附上海腾途标化英语班 在青少年英语测评领域,小托福、KET、PET 一直是备受关注的热门选择,甚至被家长圈统一视作升学、能力证明中的 “英语硬通货”。与单纯的应试考试不同,这三张证书聚焦的是孩子英语的实际应用能力,能实打实检验出 “真水平”,同时也能倒逼孩子摆脱 “哑巴英语”,主动在生活、学习中运用英语。
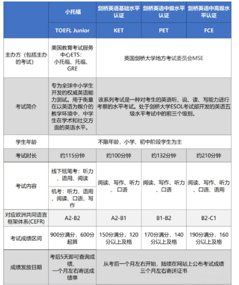
01.小托福、KET、PET考试是什么? 🔺小托福考试是什么? 若对小托福感到陌生,其主办方 ETS(美国教育考试服务中心)一定不陌生 —— 与托福同源的权威背景,让小托福成为 17 岁以下中小学生英语能力的专业测评工具。 该考试聚焦英语学习者在中小学学术场景中的实际应用能力,与托福考试的测评逻辑一脉相承,只是将语言使用场景针对性调整为 K12 阶段的课堂互动、校园生活及学术沟通等场景。
🔺KET考试是什么? KET考试作为剑桥通用英语第一级,是英语入门考试,是剑桥英语的一项基础英语水平认证。入门级考试,KET考试主要面向初学者,重点考察考生在日常生活场景中的基础英语应用能力,适合小学阶段的学生作为英语学习的起点。 🔺PET考试是什么? PET考试属于剑桥通用英语第二级,是初级英语考试。进阶到第二级的PET考试,难度较KET考试稍高,更侧重于评估考生在较为复杂情境下的英语综合运用能力,适合小学高年级或初中学生,为他们未来的学术和职业发展奠定坚实的英语基础。
02.小托福、KET、PET考察内容 ▶小托福 该考试主要由三大部分组成:听力、语言形式和含义、阅读,每部分对应42道选择题; 听力40分钟(含测音例题),语言形式和含义25分钟,阅读50分钟,共115分钟。 ▶KET KET考试内容包括阅读与写作、听力、口语三部分内容.阅读与写作60分钟,听力30分钟,口试约8-10分钟。共100分钟左右。 ▶PET PET考试考查考生的阅读与写作、听力以及会话能力,分为计算机和纸笔两种考试模式。阅读与写作90分钟,听力30分钟,口试约12分钟。共132分钟左右。 2020年4月开始,阅读与写作将独立为两个部分,分开记时,各占45分钟。
03.小托福、KET、PET考试作用 ⭐小托福考试作用 参加小托福考试的考生,在考试结束后将收到一份权威成绩报告。这份报告不仅是英语能力的直观证明,还可作为转轨升学的辅助材料,尤其在申请 “三公学校” 时具有重要参考价值。 这份报告以数据化和标准化的方式,全面呈现考生的英语水平,无论是升学还是长期语言学习,都具有不可替代的参考意义。
此外,在小托福阅读理解模块中,考生还将获得一个蓝思阅读指数(Lexile Measure)。作为国际通用的阅读能力测评标准,蓝思指数以数字形式标注阅读水平,范围从最低 200L 到最高 1700L,可精准匹配学生的阅读能力与文本难度。通过该指数,学生能直接定位适合自己的阅读材料。
此外,小托福成绩是申请美国初高中的必备材料,其分数不仅是语言能力的硬指标,更能通过成绩报告直观反映学生的英语水平相当于美国同年级学生的具体程度。这对于家长送孩子出国读书的决策无疑具有非常高的参考价值。 TOEFL Junior总分与美国本土6年级学生(Grade 6 Native Speaker)的英语能力对照表。
04.KET/PET考试作用 ✅ 英语能力体系化提升 备考 KET、PET 的过程能全方位夯实英语基础:不仅能系统扩充 1500-3000 + 核心词汇、强化语法体系(如时态、从句应用),更能通过听、说、读、写四模块训练,实现语言技能的协同发展。 ✅ 学习信心与习惯双塑造 斩获剑桥系列证书是对孩子英语能力的权威认证,这种阶段性成就可显著增强学习自信心,转化为持续学习的内驱力。更重要的是,备考过程中培养的结构化学习方法(如词汇记忆策略、错题分析习惯)与时间管理能力,将迁移至其他学科学习,形成长效受益的学习素养。 ✅ 国际教育衔接的黄金桥梁 KET、PET 作为剑桥英语体系的青少版认证,与雅思考试共享同一套能力评估框架(CEFR)。
05.腾途标化英语课程 腾途英语课程培训班针对想要备考剑桥少儿英语的学生们,腾途教育特设英语备考课程,针对不同年龄的不同学习阶段的重点内容为基础,系统地学习英语知识体系,并带领学生提升英语水平!
班级设置:3-8人小班、1对1 授课语言:中英文双语/全英文 上课形式:线上线下同步进行 腾途特色:
特点:为了给腾途在读学员的冲刺备考更好地保驾护航,腾途答疑自习室全天开放,线上线下双管齐下,助教老师全程答疑+监督,帮助学生专注学习。
|






