|
上海小升初关键问:冲刺三公 / 一二线理科班,孩子需具备哪些条件?AMC8 和思维 100 怎么选?附培训课程上海小升初关键问:冲刺三公 / 一二线理科班,孩子需具备哪些条件?AMC8 和思维 100 怎么选?附培训课程 瞄准一二线理科班、“三公” 学校的家长注意了!这类优质校在录取时,格外看重学生的数学思维能力,以及是否拥有高含金量的竞赛成绩背书。从竞赛选择来看,AMC8 数学竞赛的国际化认可度高,思维 100 则更适配上海本地的选拔体系与风格。至于如何挑选适合孩子的竞赛?关键在于结合孩子的目标升学赛道,以及自身的数学优势方向来定!腾途开设 AMC8 与思维 100 针对性培训课程,能为孩子提供精准备考指导,帮助高效提升成绩,增强冲击目标校的录取优势! 腾途教育针对AMC竞赛开设专业培训课程,由资深导师团队授课,帮助学员系统提升竞赛能力。想要领取AMC试听课/咨询AMC课程的家长,欢迎添加腾途老师进行了解。
01.理科班和三公录取要求 ⭐一线理科班的竞争异常激烈 数学上,思维100(原中环杯)一等奖和AMC8全球卓越奖(前1%,≥21分)是重中之重,权重占比55%。像华育H8班,对AMC8要求达到23分,还得在五年级前完成初中衔接知识的强化。 英语方面,小托福870+或PET卓越(160+)是敲门砖,占比30%,并且面谈会涉及英语辩论和学术演讲,需在五年级上学期前完成逻辑表达训练。科创占10%,综合占5%。 ⭐二线理科班的要求相对“友好”一些,但数学、英语的核心证书仍不可忽视。 数学上,思维100二三等奖、AMC8全球前5%等是关键,占比50%。 英语,小托福860+或PET优秀(153-159)等,占比30%。科创占15%,综合5%。 ⭐上海三公学校的数学和英语权重均为35%,科创和综合各15%。 上外附中多语种科创班面谈可能涉及逻辑谜题,浦外“一带一路”语种班需展示跨文化沟通案例,上实信奥班需提交STEM课题研究成果,上外附中面谈还可能考察即兴演讲。
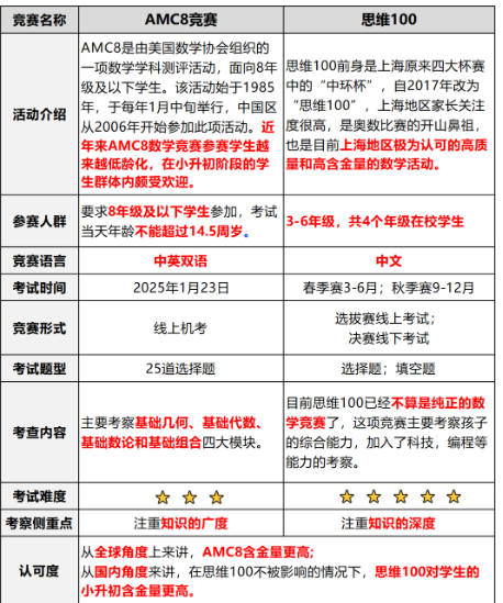
02.AMC8竞赛和思维100对比
⭐难度上来说,思维100>AMC8 1.思维100题目灵活、难度高于AMC8,包括数学和STEM两部分,参赛者需兼顾数学深度与编程技能; 2.AMC8难度适中,包括小学知识+小奥知识+部分初中知识,但是初中知识占比不多。 ⭐升学优势对比 ✅AMC8: 1.在国内,许多优质中学在招生时十分看重AMC8竞赛成绩。 2.以上海三公学校、北京六小强、深圳四校八大为代表,这些学校借助AMC8成绩筛选在数学领域有天赋与潜力的学生。 ✅思维100: 1.在上海本地,思维100的奖项在一些民办学校的招生中具有一定优势。 2.其考试内容与上海部分民办学校的入学测试内容高度相似,学生参加思维100竞赛,可提前熟悉升学考试的题型和难度。
03.AMC8和思维100如何选择 🎯国内升学路径: 1.如果目标是上海三公学校,那么思维100和AMC8都是备受认可的竞赛,几乎成了进入这些名校的敲门砖。 2.若目标是上海的本地名校,建议重点准备思维100,因为它的考试内容与上海顶尖民办学校的入学考试非常接近。 🎯国际教育路径: 对于计划未来走国际路线或有长期竞赛规划的家庭,AMC8是更好的选择。它在国际上有很高的认可度,对于申请美国顶尖大学或国内一流的国际学校非常有帮助,而且它的进阶体系也更完善。 当然,如果孩子数学能力出众且时间充足,可以考虑同时准备AMC8和思维100,以增加竞争力。
04.数学竞赛课程 针对此次想要系统学习AMC竞赛的学生们,腾途教育特设AMC数学竞赛系列课程,针对不同年龄的不同学习阶段的重点内容为基础,系统地学习国际数学竞赛的知识体系,并带领学生提升数学水平! 👉AMC数学竞赛系列课程
班级设置:3-8人小班/1对1 授课语言:中英文双语/全英文 上课形式:线上线下同步进行 腾途特色:
为了给腾途在读学员的冲刺备考更好地保驾护航,腾途答疑自习室全天开放,线上线下双管齐下,助教老师全程答疑+监督,帮助学生专注学习。
|




