131-2775-6561

袋鼠数学竞赛
思维100
AMC8
AMC10/12
AIME
热门咨询

AMC8 高分秘籍:孩子需具备的 4 种学霸特质 + 专属数学竞赛培训课程

AMC8 高分秘籍:孩子需具备的 4 种学霸特质 + 专属数学竞赛培训课程

作为全球公认的数学竞赛,AMC8 不仅是小升初和国际学校申请的 “敲门砖”,更成为不少家长培养孩子数学能力的重要选择然而,许多家长发现一个共性问题:即便孩子在校内数学成绩优异,到了 AMC8 考场上却难以拿到理想分数。其实关键在于,AMC8 高分学子往往具备一套独特的 “学霸特质”,而非单纯依赖校内知识储备。今天,我们就拆解这 4 种核心特质,并梳理科学备考方向,帮孩子高效冲奖。

屏幕截图 2025-10-13 191756.png                                               

腾途教育针对AMC竞赛开设专业培训课程,由资深导师团队授课,帮助学员系统提升竞赛能力。想要领取AMC试听课/咨询AMC课程的家长,欢迎添加腾途老师进行了解。




01.特质一:扎实且全面的数学基础

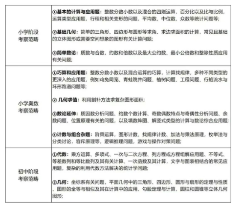
AMC8 竞赛的考点集中在代数、几何、数论、组合四大模块,想要冲击高分,必须先搭建起扎实且广泛的知识框架。从 2025 年最新考情来看,几何题占比大幅提升至 30%,打破了以往的分值平衡,这也提醒考生:备考时不能偏科,需全面掌握各模块核心考点。

具体来看,数模块(占比 15%-20%)侧重比例与百分数、一元一次方程应用题、基础函数与数列;几何模块(占比约 30%)需熟练掌握平面图形(三角形、四边形、圆)的周长、面积计算,以及立体图形的表面积与体积求解;数论模块核心是整除与因数、质数与合数的应用;组合模块则围绕基础计数原理和概率展开。

屏幕截图 2025-10-13 191728.png

针对不同年级,基础培养可分阶段推进:

🔻1-2 年级侧重数学兴趣启蒙,通过 100 以内加减法运算、认识基础图形,搭配数学绘本、数独小游戏激发兴趣;

🔻3 年级重点攻克乘除法,深入理解 “倍数”“平均分” 等核心概念;

🔻4-5 年级则系统学习质数、因数、面积计算、鸡兔同笼等经典题型为后续竞赛学习打牢根基。




02.特质二:出色的逻辑思维

与校内考试不同,AMC8 不考察超前知识,更看重孩子的逻辑推理能力和思维灵活性。这种能力主要体现在三个方面:

一是快速决策能力40 分钟完成 25 题,平均每题仅 1.6 分钟,需要孩子在短时间内判断解题思路,避免在难题上过度纠结;

二是逻辑拆解能力面对复杂题干时,能提炼关键条件,比如用列表法梳理应用题中的数量关系;

三是多角度解题能力同一道题尝试不同解法,比如用 “凑整法” 代替硬算,既提高解题效率,又锻炼思维广度。

屏幕截图 2025-10-13 191638.png

例如面对一道复杂的应用题,逻辑思维强的孩子会先拆解题干中的已知条件和未知量,通过画图或列表建立关联,而非直接套用公式;遇到计算类题目时,也会优先思考简便算法,减少不必要的步骤,这正是 AMC8 考察的核心能力




03.特质三:高效时间管理

AMC8 的时间限制(40 分钟 25 题),让时间管理能力成为高分关键。很多孩子分数不理想,并非不会做题,而是时间分配不合理,导致简单题没拿全分、难题没来得及做。想要避免这种情况,需要做好两方面规划:

👉一是考试中的时间分配策略:

前 15 题多为基础题,建议 1 分钟内完成 1 题,确保正确率,不丢基础分;后 10 题难度提升,可采用 “排除法” 缩小选项范围,合理取舍,优先保证能拿到的分数;日常模拟训练时,可适当延长限时至 75 分钟,锻炼解题韧性,适应考试节奏。

屏幕截图 2025-10-13 191612.png

👉二是备考阶段的策略规划:

3-4 年级以打基础为主,每天用 10 分钟玩数独锻炼逻辑,周末花 2 小时学习《新加坡数学》,培养数学思维;

5-6 年级聚焦高频考点,重点突破几何和数论模块;考前 3 个月进入冲刺阶段,精刷 2015 年后的真题(据统计,这部分真题题型重复率超 70%),同时加强时间分配训练。

需要注意的是,“刷题≠提分”,2025 年 AMC8 几何题占比激增、排列组合题减少的情况,就说明盲目刷旧题可能踩坑,必须结合最新考情,进行针对性训练。




04.特质四:坚韧心态

AMC8 不仅是数学能力的比拼,更是对孩子心理素质的考验。高分学子往往具备两种关键心态:一是抗压能力,考场上遇到难题时能冷静应对,不慌不乱调整解题节奏;二是学习韧性,AMC8 前 5% 的成绩,背后是长期持续的学习积累,而非短期突击。此外,保持积极态度也很重要,即使做错题目,也能关注 “努力的过程”,而非只纠结结果,从而维持学习热情。

对家长来说,培养孩子心态时需注意三点

不强迫孩子 “必须获奖”,低年级阶段重点是锻炼思维,而非追求分数;

不盲目让孩子超前学习,搞懂基础知识点比学得多更重要;

引导孩子独立思考,多提问少给答案,让孩子在解题过程中积累信心。

屏幕截图 2025-10-13 191508.png

数据显示,AMC8 获奖者在中学阶段的理科优势显著,AP/IB 高分率比普通学生高 35%。这种优势不仅来自数学知识的积累,更源于备考过程中培养的逻辑思维、时间管理能力和坚韧心态 —— 这些能力,才是孩子长远发展的核心竞争力。




05.数学竞赛课程

针对此次想要系统学习AMC竞赛的学生们,腾途教育特设AMC数学竞赛系列课程针对不同年龄的不同学习阶段的重点内容为基础,系统地学习国际数学竞赛的知识体系,并带领学生提升数学水平!

👉AMC数学竞赛系列课程

屏幕截图 2025-10-13 191335.png

班级设置:3-8人小班/1对1

授课语言:中英文双语/全英文

上课形式:线上线下同步进行

腾途特色:

62a333a03d0873c923f1974d23d27798 (1).jpeg

为了给腾途在读学员的冲刺备考更好地保驾护航,腾途答疑自习室全天开放,线上线下双管齐下,助教老师全程答疑+监督,帮助学生专注学习。



腾途国际竞赛,为升学助力!

地址:上海市浦东新区浦东南路1118号鄂尔多斯国际大厦1601室

AMC竞赛
美国AMC8数学竞赛
美国AMC10数学竞赛
美国AMC12数学竞赛
AIME
美国AMC10数学竞赛

添加微信

立即沟通

131-2775-6561
咨询在线客服
seo seo