|
KET、PET、小托福,哪个更值得考?KET、PET、小托福,哪个更值得考?KET、PET和小托福堪称家长圈中公认的高含金量“三剑客”。它们都在一定程度上能够检验孩子的英语水平,并且对孩子的英语学习具有推动作用。 这3个考试在主办方、定位、内容等都具有差异,适用场景和难度有显著区别。那么,这三个考试分别适合什么样的孩子呢?如何选择合适的考试?
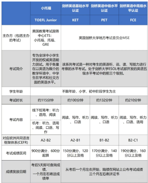
01.小托福和KET/PET区别 KET和PET考试是剑桥大学ESOL考试部开发的英语五级水平考试(MSE)中的前二级。总共分为5个级别,难度由低到高分别为KET、PET、FCE、CAE、CPE,所以这两者是递进的关系。 那么小托福和KET,PET有什么区别呢? 体系不同:KET/PET是英联邦体系,小托福是美国托福体系 定位不同:KET、PET是剑桥系的英文水平能力测试,俗称小雅思,主要是水平检验,小升初简历加分项;小托福是美国体系英文能力测试,托福青年版,国际升学助力/水平检验,小升初简历加分项。 词汇量要求不同:KET要求孩子掌握的词汇量在1500个左右,PET要求的词汇量是3000多;小托福,这个阶段需要孩子有4000的单词积累。 报考情况不同:KET/PET存在递进关系,需要完成上一级别才能报考下个级别;小托福不需要分级考,根据学生分数来判断能力,分数越高,代表学生水平越高。 实用性不同:KET/PET侧重于日常生活场景中的英语交流能力,如购物、旅行、学习等,更强调实用性;小托福不仅考察日常英语交流能力,还注重学生在学术和工作环境中的英语应用能力,如阅读英文文献、撰写英文报告等。 考试难度不同:在KET和PET阶段,考试内容主要围绕生活常识展开;小托福考试综合考察听,说,读,写四项技能,看重学生的综合能力,难度高于中考英语,词汇量接近高考英语。 成绩有效期不同:KET成绩终身有效;小托福成绩有效期是两年;小托福考位充足, 可以参加考试的城市比较多, 考试机会更多,可多次刷分。 除了上面这些区别之外,大家也可以参考下面这张图标,更好地对比这三种考试。
02.KET、PET、小托福考察内容 小托福:听力、语言形式和含义、阅读,每部分对应42道选择题; 听力40分钟(含测音例题),语言形式和含义25分钟,阅读50分钟,共115分钟。 KET:阅读与写作、听力、口语三部分内容,阅读与写作60分钟,听力30分钟,口试约8-10分钟。共100分钟左右。 高考:阅读与写作、听力以及会话能力,分为计算机和纸笔两种考试模式。阅读与写作各45分钟,听力30分钟,口试约12分钟。共132分钟左右。
03.KET、PET、小托福怎么选? KET:低龄娃友好,英语入门“敲门砖” 适合年龄多在 8-12 岁,刚接触系统英语学习不久,想通过考试建立学习信心; 词汇量约 1500-1800,能看懂简短通知、写几句便条,日常问候、问路等基础对话没问题; 目标是夯实英语基础,为后续进阶学习(如 PET)打地基,或想在小学阶段积累一份有分量的英语证明。 PET:进阶能力“分水岭”,提高升学竞争力 适合年龄多在 10-14 岁,有 1-2 年系统英语学习经验,词汇量 3000+; 能读懂短篇故事、新闻,写出 100 词左右的书信或短文,能参与课堂讨论、表达个人观点; 目标是小升初提升竞争力(不少优质初中会参考 PET 成绩),或为更高级别英语考试(如 FCE)铺路。 小托福:提前适应学术英语,意向留学 年龄多在 10-15 岁,英语基础扎实,词汇量3000+,想提前适应学术英语(如听懂课堂讲座、读懂课本章节); 有明确留学规划(尤其是目标美高或国际学校),需要一份受北美中学认可的英语成绩; 想衔接托福考试(小托福和托福题型、考察逻辑相通,备考小托福相当于为托福打基础)。 总的来说,可以从以下三个方面去思考选择: 若孩子目标北美留学或就读美式国际学校,优先考小托福; 若孩子侧重国内升学(如小升初)或未来计划英联邦方向,从KET起步,再考PET; 年龄较小(10 岁以下)、基础薄弱:先学 KET 打基础; 12 岁以上、有一定基础:可直接挑战 PET 或小托福。
04.KET/PET/小托福课程
班级设置:3-8人小班/1对1 授课语言:中英文双语/全英文 上课形式:线上线下同步进行 腾途特色:
为了给腾途在读学员的冲刺备考更好地保驾护航,腾途答疑自习室全天开放,线上线下双管齐下,助教老师全程答疑+监督,帮助学生专注学习。
|


