|
重磅通知!2026年AMC8考试时间调整!AMC8考前如何抓住重点?重磅通知!2026年AMC8考试时间调整!AMC8考前如何抓住重点? AMC8的考试时间又变化了! 除此之外还有哪些值得关注的变化?今天就跟大家详细聊聊,助力大家更好地冲刺AMC8!
01.AMC8考试调整与变化 美国数学竞赛测评/AMC8原时间点为上午10:00-10:40 AMC8数学竞赛考试时间现调整为: 【2026年1月23日(周五)下午 17:00-17:40】 报名截止日期:2026年1月13日(周五)
除了时间,今年的AMC8整体变化调整也不少: 考纲变化 2026年AMC8考试依旧是25道选择题,但题型设计上更强调跨学科应用与高阶逻辑推理,具体调整内容如下: →数论与组合 (20%-25%):质因数分解和整数性质难度有提升,考生需要掌握短除法快速求解LCM与GCD;新增等比数列求和等创新考点。 →几何模块 (25%-30%):新增三维展开图动态分析、勾股定理与建筑结构稳定性结合题,强化不规则图形面积的计算。 →代数与概率 (40%-45%):强化概率与统计数据结合真实场景(如超市促销模型)、二次函数建模(如碳排放优化)。 考试形式变化 全面线下考试
02.AMC8考试设置
1.面向群体 AMC8面向8年级及以下的学生,要求参赛考生年龄不超过14.5周岁。 2.考试时长 40分钟 3.考试题型 25道单项选择题,满分25分,答对一题得1分。 4.竞赛奖项 全球卓越奖Honor Roll of Distinction:全球排名前1%; 全球优秀奖Honor Roll :全球排名前5% ; 满分奖Certificate of Distinction:获得满分25分的同学; 全球荣誉奖Certificate of Achievement :6年级及以下在AMC8中获得15分以上 5.竞赛考点 主要涉及到几何、数论、组合、计数与概率、数与运算、行程、应用题几个方面。
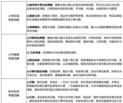
03.AMC8考试内容与难度 AMC8数学赛事主要考察代数、几何、数论、组合4大板块,涵盖了小学、初中的数学内容,并融入一部分小学奥数知识。
其中几何与代数为考察的重中之重,考生需重点复习这两大模块的知识点
在AMC8的25道选择题中,也有明显的难度划分: 1-10题为基础题,对标校内4-6年级知识,注重计算准确性,目标为快速作答,减少失误。 11-15题为中等题,需跨知识点整合,存在文字陷阱 16-20题为偏难题,综合性强,计算量增大,是冲击前5%的关键,需要一定的解题技巧和逻辑分析能力。 21-25题为高难度题,考察抽象建模能力,仅少数学生能解,需学习特定解题方法,提升数学思维能力。
04.腾途AMC8数学竞赛备考课程 腾途针对备考国际数学竞赛的学生,腾途特设AMC8课程,针对不同年龄的不同学习阶段的重点内容为基础,系统地学习国际竞赛的知识体系,并带领学生通关考试!
课程类型:AMC8 适合对象:适合小学阶段不同学习阶段想要提升数学思维、竞赛取得成绩的学生
|





