|
AMC8 与奥数怎么选?普娃看这篇深度对比!备赛抓准这些知识点,拿奖不难!附AMC8数学竞赛课程培训AMC8 与奥数怎么选?普娃看这篇深度对比!备赛抓准这些知识点,拿奖不难!附AMC8数学竞赛课程培训 在“双减”政策与全球升学竞争的双重背景下,数学竞赛的选择成为家长关注的焦点。AMC8(美国数学竞赛8年级组)与奥数(国内数学奥林匹克)作为两大主流赛事,其定位、难度与升学价值存在本质差异。 那么,AMC8数学竞赛与奥数有哪些区别? 普娃如何选择最优赛道? 今天腾途老师将带大家深度解析AMC8数学竞赛与奥数有哪些区别,为普通家庭提供科学决策依据。 01.AMC8和奥数的区别 根据数学学习的难度和广度,大致可以把小学数学分为课内、浅奥和奥数这三个层次。
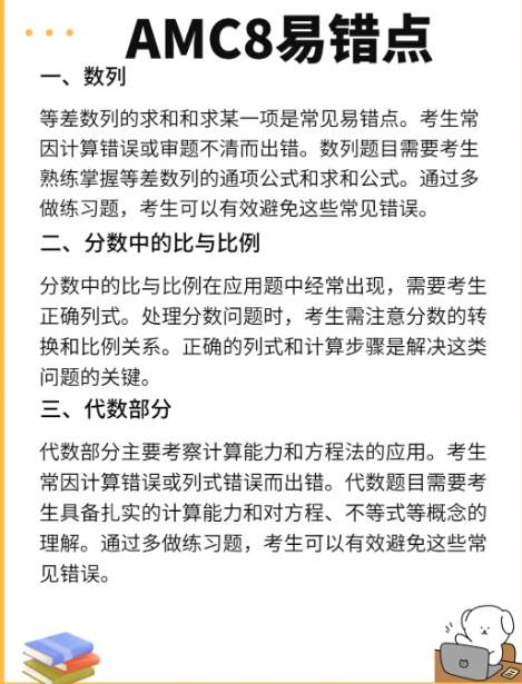
NO.1校内数学 学校里的数学课程内容通常基于教材,由于面向的学生群体广泛,所以课程的普遍适用性较强,难度并不会设置得特别高。 对于大多数上课专注听讲、并且能够按照老师的要求完成作业和练习的学生来说,他们的数学成绩通常不会太差。 NO.2超前学 “超前学习”是指让孩子在比同龄人更早的阶段接触并深入学习更高年级的数学内容。这种做法在幼儿至高中阶段都较为普遍,许多家长甚至从幼儿园开始就对孩子进行数学启蒙。 📌优点: ✅️能够为孩子打下坚实的数学基础,使他们在未来的数学学习中更加得心应手。 ✅️面对超出年龄的难题,孩子需要付出更多努力和思考,这有助于培养解决问题的能力和坚持不懈的精神。 📌缺点: ❌️可能给孩子带来过大的学习压力,导致他们对数学产生抵触情绪。 ❌️如果没有适当的引导和方法,超前学习可能只是知识的积累,而不能真正提升数学思维能力。 NO.3浅奥 浅奥,严格来说,不是奥数,不是奥数,不是奥数。浅奥是在课内数学的基础上,进行一点点的拔高,内容也多是校内知识的衍生,它是一种在当前市场上较为流行的思维训练方式,与奥数相比,它的难度较低,更侧重于巩固学生的基础知识和培养数学思维。市面上的《举一反三》《从课本到奥数》都属于浅奥教材。 它旨在培养孩子的思维能力、对规律的敏感性以及知识的迁移应用能力,同时向孩子们介绍一些基础的数学概念,例如枚举法、等量代换和数形结合等。 浅奥适合那些在学校数学课程中表现良好、有额外精力、对数学成绩有较高追求,并希望在校内考试中挑战更高难度题目、争取满分的学生。 📌优点: ✅️难度适中,适合大多数孩子学习,采用启发式教育方法。 ✅️能够培养孩子的数学思维和解题推理能力,为未来的学习奠定基础。 📌缺点: ❌️可能缺乏足够的挑战性,深度和系统性相对较弱,无法满足一些对数学有浓厚兴趣的孩子的需求。 NO.4小学奥数(小奥) 小学奥数包含计算、几何、数论等内容,与学校课程的知识点有较高的关联性,但难度和深度远超学校课程,题目往往难以理解,偏向怪异和困难。 小学奥数更注重深度学习和超前学习知识点,对解题技巧的要求极高,并非适合所有学生。 📌优点: ✅️奥数训练能有效提升孩子的逻辑推理能力和专注力,培养孩子的创造性思维和解决复杂问题的能力,对提高应试能力也有一定帮助。 ✅️奥数题目通常具有挑战性,包含许多有趣的解题技巧,可以激发孩子的学习兴趣和求知欲,让他们体验数学的乐趣和挑战。 📌缺点: ❌️学习难度大,可能让普通孩子感到挫败和沮丧,不适合所有孩子。 ❌️奥数题目往往偏难怪,与日常生活和实际应用脱节,可能让孩子觉得数学枯燥无味。 NO.5AMC8竞赛: AMC8是一项针对8年级以下学生的数学竞赛,由美国数学协会主办,题目由全球数学学者和教授精心设计,面向全球3至8年级学生开放,参与门槛较低。 📌优点: ✅️竞赛题目设计严谨,难度层次分明,包含简单题、中等题和难题,适合不同水平的学生。 ✅️重视对学生数学基础和思维能力的全面考查,有助于孩子建立扎实的数学基础。 ✅️获奖可以为孩子的升学和申请国际学校增加优势。 📌缺点: ❌️需要投入一定的备考时间和精力。考试时间在每年1月份,想要拿到好成绩,至少备考半年—一年,对于数学基础好的,可以在考前三个月左右进行冲刺。 ❌️竞赛成绩可能受到多种因素的影响,包括孩子的现场表现和心理状态。 ❌️奥数需要天赋,普通孩子可能难以适应;AMC8更注重训练,适合各种水平的孩子。 NO.6总结 奥数旨在筛选具有高数学天赋的学生,只有大约5%的学生适合学习奥数。 AMC8则更侧重于数学思维和解题技巧,强调逻辑性。它不需要特别的数学天赋,通过系统的培训和基础知识的夯实,即使是普通孩子也能取得优异的成绩,适合更广泛的学生群体。 02.AMC8报名途径 考生可通过AMC中国区组委会官网进行报名。该渠道适合希望自主报名,或所在学校非阿思丹合作考点的考生。 填写信息:在报名问卷中准确填写个人及学校信息,学校名称需与学籍证明一致。上传学生本人近6个月内的一寸白底免冠照片,照片以报名手机号命名,如“138xxxx1234.jpg”。 考点分配:提交报名信息后,组委会将于3个工作日内通过短信或邮件通知线上考点及考试安排。 确认报名:登录账号查看考点信息,确认无误后完成缴费,报名费用为120元/科。 2.阿思丹(ASDAN)官方渠道报名 考生可通过阿思丹官网或微信搜索“阿思丹国际理科测评”小程序进行报名。该渠道主要面向就读于阿思丹合作学校的学生,或通过合作机构代报名的非合作学校学生。 阿思丹不支持个人报名,若考生所在学校未与阿思丹合作,需通过合作机构代报名,或选择AMC中国区组委会渠道。 填写学生信息:补充学生基本信息,包括姓名、年级、生日等,确保信息准确,因为这些信息将用于证书和准考证制作。 上传学生本人近6个月内的一寸白底免冠照片,命名格式需符合要求。 若需报名多人,可在“我的报名人”中添加信息,但每个账号最多绑定5人。选择竞赛项目:在小程序首页搜索框输入“AMC10”或“AMC12”,进入对应项目页面。了解竞赛信息后,点击“立即报名”,选择A卷、B卷或两者都报。支付费用:确认报名信息无误后,勾选报名须知,完成支付,报名费用同样为120元/科。 另外,腾途教育作为AMC竞赛官方授权考场,可以为广大考生提供AMC10名服务,仅收取竞赛报名费(120元),无其他任何费用,需要报名今年AMC的学生不要错过最佳报名时间哦。 添加腾途老师即刻报名AMC8竞赛 03.AMC8高频考点
04.腾途数学国际竞赛
班级设置:3-8人小班/1对1 授课语言:中英文双语/全英文 上课形式:线上线下同步进行 腾途特色:
为了给腾途在读学员的冲刺备考更好地保驾护航,腾途答疑自习室全天开放,线上线下双管齐下,助教老师全程答疑+监督,帮助学生专注学习。
|





