|
小托福/KET/PET该怎么选?一文讲清三大英语考试的核心区别(附规划备考辅导班)小托福/KET/PET该怎么选?一文讲清三大英语考试的核心区别(附规划备考辅导班)现在很多家长从孩子3岁起就开始“磨耳朵”、读绘本,付出无数心血,只盼孩子有一天能自信地打开英文书,阅读无阻碍。那么,孩子的英语水平到底到了什么程度?光靠感觉是不够准确的。 这时候,你需要一份权威的证明:KET/PET/小托福考试,来衡量孩子英语进展的“标准尺”!小托福/ket/pet区别是什么?小托福/ket/pet课程哪家好?腾途老师带你一文讲清!
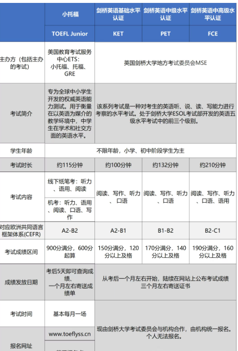
01.小托福/KET/PET/英语考试介绍 目前,中小学阶段最主流的英语等级考试主要有两个:剑桥英语等级考试和小托福(TOEFL Junior)。 其中,KET和PET属于“剑桥通用英语五级考试”(MSE),由剑桥大学英语考评部开发,专为非英语母语者设计。该考试共分五个级别,依难度递增为:KET (Key) PET (Preliminary) FCE (First) CAE (Advanced) CPE (Proficiency)大多数小升初阶段的孩子,主要以报考 KET 和 PET 为主。 KET — 英语起跑的第一证 对应CEFR A2 水平 考试时长:70分钟(阅读+写作)+ 30分钟(听力)+ 10分钟(口语) 能力对标:相当于初中毕业英语水平,能进行日常基本沟通,如自我介绍、问路、简单对话等。 PET — 迈进中级的关键一步 对应CEFR B1 水平 考试时长:90分钟(阅读+写作)+ 30分钟(听力)+12分钟(口语) 能力对标:相当于高中毕业英语水平,能在生活场景中进行实际交流,并为后续专业英语学习打下基础。 有趣的是,KET/PET(校园版)和雅思(IELTS)实属“同门兄弟”,均来自剑桥大学考试委员会。因其难度与年龄可与雅思衔接,KET/PET也被很多家长称为“小雅思”。
小托福:托福体系的 “青少年版” 权威测试 小托福(TOEFL Junior),是由美国ETS考试中心开发的、面向全球中小学生的权威英语测评。 与剑桥分级考试不同,小托福一场考试定乾坤,满分900分。成绩一般分为四档,对应不同能力水平: 645–732分 ≈ KET水平 745–835分 ≈ PET水平 考试总时长约115分钟,可选择线下纸笔或机考。
02.小托福/KET/PET的区别
“小雅思” VS “小托福”,怎么选? 看年龄与基础:建议1-3年级孩子可从KET/PET起步,或先夯实基础再备战小托福。 看目标与内容:小托福学术性更强,更适合计划留学的学生;而KET/PET更注重综合应用,与国内新课标衔接更紧密。 看学校要求:上海多所国际化学校(如包玉刚实验学校)将小托福成绩作为录取或分班参考。比如包校要求5升6、6升7阶段小托福不低于750分。 不管你如何选择,这两类考试都能为孩子升学(国内或海外)提供有力的英语能力证明!
03.腾途英语标化课程辅导班
班级设置:3-8人小班/1对1 授课语言:中英文双语/全英文 上课形式:线上线下同步进行 腾途特色:
为了给腾途在读学员的冲刺备考更好地保驾护航,腾途答疑自习室全天开放,线上线下双管齐下,助教老师全程答疑+监督,帮助学生专注学习。 |




