|
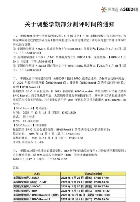
官宣!2026年AMC8考试时间已调整!如何准备冲刺AMC8考试?官宣!2026年AMC8考试时间已调整!如何准备冲刺AMC8考试?准备参加2026年1月的AMC8数学竞赛的同学与家长注意了,AMC8考试时间有调整!务必再次确认考试时间,早做准备。 原考试时间:2026年1月23日10:00-10:40 调整后时间:2026年1月23日17:00-17:40
如今,国内参考AMC8的考生越来越多,不少小学家长也在纠结要不要让孩子参加AMC8考试,AMC8竞赛的难度相当于国内什么水平?0基础孩子又该如何准备呢?下面就来给大家详细解析~
01.AMC8是什么
AMC8数学竞赛,即American Mathematics Competitions 8,由美国数学协会(MAA)主办,主要面向8年级及以下学生的考试(国内对应初二及以下,年龄不超过14.5岁)。 考试形式:25道单项选择题,限时40分钟 计分方式:每题1分,满分25分 个人奖项: 全球前1%获 “全球卓越奖”(需答对21题及以上), 前5%获 “全球优秀奖”(需答对17题及以上); 6年级及以下学生获15分以上,可拿 “全球荣誉奖”;
02.为什么要考AMC8 AMC8的成绩是衔接AMC10/12、AIME、USAMO等高阶竞赛的关键起点,同时被全球顶尖学府广泛认可。 认可度: 国际认可度极高:美国前50所名校、英国G5院校均认可AMC8成绩,是申请海外名校的“硬通货”。 国内升学优势:部分重点中学将AMC8成绩作为科技特长生选拔依据,如上海“三公”学校。
03.AMC8难度相当于什么水平 AMC8难度并非单一对应国内某类考试,整体可概括为 “小学奥数为主,衔接初中基础”。主要涵盖基础代数、基础几何、基础数论、基础组合这4大数学模块。 整体对标:小学奥数五年级水平 AMC8核心知识点覆盖小学全阶段内容,叠加少量初中基础概念,难度与国内小学奥数五年级水平接近。其整体难度低于 “思维100” 等国内高难度小学竞赛,但略高于 “希望杯” 等基础杯赛,更侧重基础上的灵活应用而非偏题怪题。 分层难度:从课内基础到初中竞赛入门 题目按难度梯度分布:1-10题对应课内五六年级基础,普娃易上手;11-20题需竞赛思维,类似小学奥数中档题;21-25题接近国内初一初二竞赛基础题,尤其数论、几何题型对逻辑要求较高。 核心差异:重思维而非技巧 与国内竞赛侧重计算技巧不同,AMC8更强调逻辑推理与实际应用,题目多结合生活场景,避免复杂计算陷阱,虽知识点广但深度适中,对课内基础扎实的学生友好。
04.不同年龄段如何准备AMC8 1-2年级: 3年级以下学生不建议备考AMC8。AMC8竞赛虽然是针对八年级以下学生,但是3年级以下学生对于数学知识点一积累和理解有限,无法满足AMC8竞赛的知识点学习,因此不建议3年级以下学生参加。 3年级: 3年级学生备考AMC8,建议做长线的学习备考规划,不要操之过急。先做AMC8竞赛的知识点补充,熟悉并掌握AMC8竞赛的考试内容之后,再做参赛准备。这个过程大概需要一年的时间。 建议:对于有一定数学基础的同学,可以考虑Pre-AMC8,通过对AMC8竞赛知识的完善,了解AMC8竞赛的知识体系,再做参赛练习。 4-5年级: 4-5年级的学生,对于数学有了一定的理解,很多学生也有在学习小奥,有一定的数学基础再参加AMC8就不是难事了。尤其是打算备考上海三公的同学,建议在四年级参加一次AMC8竞赛,如果没有拿奖,在5年级还有一次补考的机会,在三公招生前拿到成绩即可。 建议:4-5年级学生可以开始尝试参赛,首次参赛的目标设定为全球荣誉关。如果没有AMC8竞赛基础,可以考虑AMC8全程班,通过对基础知识的完善、强化和竞赛冲刺为核心,提升AMC8竞赛成绩。
05.AMC8&Pre AMC8课程 腾途针对袋鼠、AMC8、Pre AMC8等不同竞赛开设了针对性的秋季培训课程,线上线下同步授课。 小班课一般3-8人,此外也有1对1定制课程,详细情况可以添加腾途老师沟通。
|


