131-2775-6561

袋鼠数学竞赛
思维100
AMC8
AMC10/12
AIME
热门咨询

收藏篇|KET、PET、FCE到底是什么?几年级适合报考?

收藏篇|KET、PET、FCE到底是什么?几年级适合报考?

剑桥英语证书为英语学习者提供权威性、系统性、阶段性的测评,对英语学习者起到了积极、完整的促进作用。

我们常说的KET、PET、FCE这三项考试分别是剑桥英语证书中的第一、第二和第三级,今年腾途老师就来给大家详细介绍一下KET/PET/FCE考试的情况

 

 

 

01.考试介绍

剑桥通用英语考级 MSE 共包含五个等级,依次为:KET, PET, FCE, CAE 和CPE。其主要目的是全面测试考生的听、说、读、写四个方面的英语能力水平,一般XSC阶段的学生都是以报考KET、PET为主,当然也有些牛娃在小学阶段就已经拿下了FCE。

考取后的剑桥五级证书成绩终身有效,今后升学、出国、求职都用得上,所以非常受到大家欢迎。

KET

KET,全称是Key English Test,是剑桥英语证书系列中的第一个级别,对应于欧洲语言共同参考框架(CEFR)中的A2水平。通过KET相当于初中毕业的英语水平,达到KET水平的学生应具备在英语国家进行交往或工作的基本语言技能,如提供和理解个人信息、问路等。

image.png

image.png

PET

PET,全称是Primary English Test,是剑桥英语证书系列中的第二个级别,对应于欧洲语言共同参考框架(CEFR)中的B1水平。通过PET的考生英语水平处在高中阶段,可以在实际的日常生活中用英语交流。

image.png

image.png

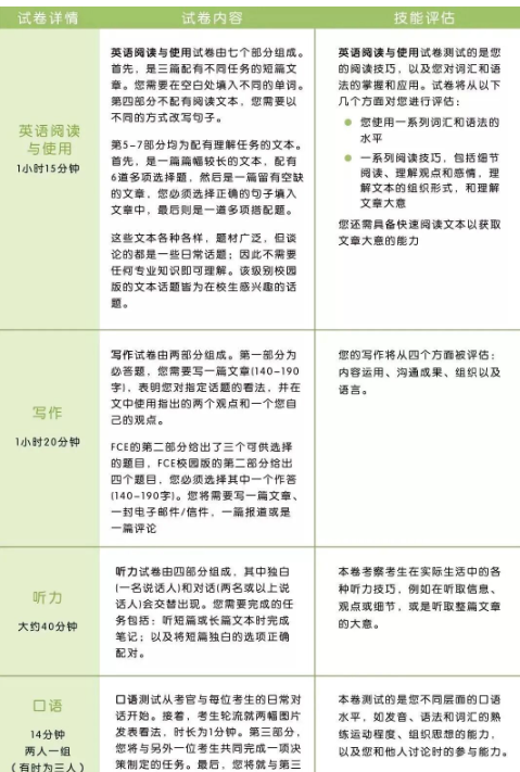
FCE

FCE,全称是First Certificate in English。是剑桥英语五级证书考试的第三级。该考水平欧洲语言共同参考框架(CEFR)中的B2水平,等同于雅思考试5.0分到6.5分的水平。要求考生具备独立运用语言的能力,包括掌握足够的词汇量,具有组织基本语言并在不同社交场合进行适当交流的能力。

image.png

image.png

参加剑桥英语通用考试,没有任何年龄限制,而且证书终身有效。KET和PET作为前两个级别,最受家长的追捧。而FCE在小升初的重点学校择校中也是具有更大的优势。

网友把剑桥英语通用考试和雅思、国内新课标进行了对比:

image.png

可以发现KET要求的词汇量是1500,接近新课标初中的1800词。PET词汇量3500,等同于新课标高考的词汇要求。单从词汇量来看,难度已经不小了。

如果娃能拿下KET、PET、考试,中考前再专门突击下语法板块,拿下中考肯定没问题,对于高考取得好成绩也是一个很好的铺垫。

 

 

 

02.什么时候开始准备KPF考试

启蒙早的孩子,可以小学二三年级开始规划,争取在小学三四年级过PET,五六年级过FCE。也可以稳扎稳打,小学低年级考KET,高年级考PET。

不清楚孩子英语水平的家长,可以让孩子参加剑桥官方的英语水平测试。这个测试是免费的,看看孩子适合参加哪个级别的考试。

第一步,进入剑桥英语考试的英语水平测试网址(复制后浏览器打开):

https://www.cambridgeenglish.org/test-your-english/

第二步,打开链接后,有通用英语,校园英语、商务英语和剑少英语4个选项,给孩子选择“For Schools”即可:

把题目全部做完后,就能知道孩子目前的英语水平,也能知道是适合考KET还是PET了。

总之,通过这个快捷小测验,就能对孩子的基本英语能力有个大致了解了。

 

 

 

03.KPF证书有什么优势

1.国际认可,高质量的国际英语证书,终生有效

2.XSC升学加分项

3.夯实英语基础,系统提高听说读写能力

KPF证书在英、美、加、澳等英联邦国家,以及欧洲的多个国家,已经获得了政府和教育机构的广泛认可。众多学校在评估申请者的英语能力时,将FCE成绩视为一个重要的参考指标。

在欧洲,即便是那些非英语为母语的国家,也将FCE成绩纳入考量,作为评估留学生英语水平的一个公正和客观的标准。这表明FCE证书的权威性和国际性,使其成为衡量英语能力的重要工具。

无论是追求学术提升、职业发展还是计划出国深造,剑桥英语证书都被视为一项关键的参考评价指标。持有这样一份具有国际认可度的证书,会增大孩子的竞争优势

 

 

 

04.腾途KET课程

腾途针对不同阶段、不同目标的学生开设了基础班、巩固班及冲刺班,多种原版教材,老师将根据每个学生不同的情况选择最适合的教材与课程哦。

image.png

课程类型:3-8人小班/1V1课程
课程模式:线上/线下同步开课,课程可回放,反复学习
授课语言:面向国际/国内学生,双语授课/纯英文授课
线上授课:采用classin教学,可以和老师实时互动

腾途教育环境:

image.png

腾途教育成立于2018年,汇集原校内资深教师和海外名校毕业精英共同组建,毕业院校包括加州理工、美国威斯康星大学、北京大学、清华大学、耶鲁大学、牛津大学等世界一流学府。

专注于数学竞赛辅导,帮助学员夯实基础,系统学习数学知识体系,高效梳理竞赛知识体系,提升竞赛成绩。

腾途教育以始为终,聚焦国际竞赛,语培标化、学科辅导、择校经验、留学规划,更多资料领取/课程规划,欢迎添加腾途老师咨询


腾途国际竞赛,为升学助力!

地址:上海市浦东新区浦东南路1118号鄂尔多斯国际大厦1601室

AMC竞赛
美国AMC8数学竞赛
美国AMC10数学竞赛
美国AMC12数学竞赛
AIME
美国AMC10数学竞赛

添加微信

立即沟通

131-2775-6561
咨询在线客服
seo seo