|
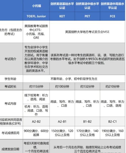
为什么魔都鸡娃圈都在卷小托福/KET/PET?考察内容和难度差异全解析!有娃的收藏了为什么魔都鸡娃圈都在卷小托福/KET/PET?考察内容和难度差异全解析!有娃的收藏了很多家长从孩子3岁开始,就磨耳朵、读绘本,希望孩子能达到自主阅读。KET/PET/小托福这三大考试不仅能够有效评估孩子的英语水平,还能为孩子的英语学习提供明确的方向! 01.小托福/KET/PET的区别 考察内容不同 小托福 主要由三大部分组成:听力、语言形式和含义、阅读,每部分对应42道选择题。听力40分钟(含测音例题),语言形式和含义25分钟,阅读50分钟,共115分钟。 KET 考试内容包括阅读与写作、听力、口语三部分。阅读与写作60分钟,听力30分钟,口试约8-10分钟,共100分钟左右。 PET 考查考生的阅读与写作、听力以及会话能力,分为计算机和纸笔两种考试模式。阅读与写作90分钟,听力30分钟,口试约12分钟,共132分钟左右。从2020年4月开始,阅读与写作将独立为两个部分,分开记时,各占45分钟。 考试作用不同 小托福 参加小托福考试的考生会收到一份权威成绩报告,这份报告不仅是英语能力的直观证明,还可作为转轨升学的辅助材料,尤其在申请“三公学校”时具有重要参考价值。 此外,在小托福阅读理解模块中,考生还会获蓝思阅读指数(Lexile Measure)这是国际通用的阅读能力测评标准,可精准匹配学生的阅读能力与文本难度,帮助学生直接定位适合自己的阅读材料。 小托福成绩是申请美国初高中的必备材料,其分数不仅是语言能力的硬指标,还能通过成绩报告直观反映学生的英语水平相当于美国同年级学生的具体程度。 KET/PET 备考KET、PET的过程能全方位夯实英语基础,不仅能系统扩充1500-3000+核心词汇、强化语法体系(如时态、从句应用),还能通过听、说、读、写四模块训练,实现语言技能的协同发展。 斩获剑桥系列证书是对孩子英语能力的权威认证,可显著增强学习自信心,转化为持续学习的内驱力。更重要的是,备考过程中培养的结构化学习方法(如词汇记忆策略、错题分析习惯)与时间管理能力,将迁移至其他学科学习,形成长效受益的学习素养。 KET、PET作为剑桥英语体系的青少版认证,与雅思考试共享同一套能力评估框架(CEFR),是国际教育衔接的黄金桥梁。 三者如何选择? 小托福(TOEFL Junior) 适合人群:11-17岁(国际初高中申请者) 难度特点:三者中难度最高,侧重学术场景英语应用(如课堂听力、文献阅读),词汇量要求4000+ 考试结构:听力(40分钟)、语言形式与含义(25分钟)、阅读(50分钟),共115分钟。 分数目标:申请国际初高中建议冲刺860+(满分900),成绩有效期2年。 衔接价值:直接对标托福体系,提前熟悉学术英语逻辑,为后续托福/雅思备考铺路。 KET:英语入门级认证 适合人群:2-4年级(英语启蒙阶段) 难度特点:基础水平认证,词汇量1500+,侧重日常生活交流能力 考试结构:阅读与写作(60分钟,占比60%)、听力(30分钟,占比30%)、口语(10分钟,占比10%) 备考周期:3-6个月 实用价值:国际小学/双语学校申请的加分项,证书终身有效,适合作为英语能力的首次官方认证。 PET:中级能力进阶凭证 适合人群:4-6年级(KET通过后进阶) 难度特点:词汇量提升至3500+,新增学术场景基础内容(如短议论文写作),难度高于KET。 考试结构:阅读(45分钟)、写作(45分钟)、听力(30分钟)、口语(10-12分钟),共135分钟 备考周期:6-8个月 升学助力:国际初中申请的核心材料,对应CEFR-B1等级,衔接雅思4.0-5.0分,为后续留学考试打下逻辑基础。
02.小托福/KET/PET如何选择 低龄启蒙(1-3年级) 先考KET,打牢基础词汇与语法,培养应试习惯。 能力进阶(4-6年级) 通过PET认证,拓展学术英语思维,为国际学校面试做准备。 留学规划(7-12年级) 聚焦小托福,冲刺860+高分,同步对接托福体系,提升美高/英高申请竞争力。
03.小托福/KET/PET的难度 小托福 考试内容: 词汇量要求: 要达到高分水平,学生需掌握约3500至4500的词汇量,显示出其显著的挑战性。 高分情况: 小托福有听力、语言形式与含义、阅读理解三大题型,每个题型都具有明确的评分标准。一般来说,小托福考到800+才算是一个有竞争力的分数,850+的分数对于进入国际学校或者小升初择校更有优势。然而,要想获得800分以上的好成绩还是有一定难度的,750分通常是小托福的分水岭,超过一半的学生可以达到这个成绩,但再往上提升分数就比较困难了。 KET/PET 官方对KET、PET报考不设年龄限制,只要英语水平达标即可参加考试。 不少规划意识超前的家长会让孩子在一年级就开始备考。正常情况下,1-3年级孩子若未达到小托福的语言要求,可先通过学习KET/PET或英语基础衔接课程打牢基础,在提升阅读、听力和语法能力后再衔接小托福课程。 从考试内容来看,小托福学术性质更强,对于日后有出国计划、需参加托福雅思考试的学生而言,参加小托福考试能帮助其更顺利地接轨托福雅思。
04.腾途英语标化培训课程
班级设置:3-8人小班/1对1 授课语言:中英文双语/全英文 上课形式:线上线下同步进行 腾途特色:
为了给腾途在读学员的冲刺备考更好地保驾护航,腾途答疑自习室全天开放,线上线下双管齐下,助教老师全程答疑+监督,帮助学生专注学习。 |



