|
AIME数学竞赛成绩权重翻倍!AIME竞赛的难度到底有多大?怎么正确备考AIME?AIME数学竞赛成绩权重翻倍!AIME竞赛的难度到底有多大?怎么正确备考AIME? 2025年AMC10/AMC12数学竞赛已经结束!关键的AIME数学竞赛马上要开始了!现在正是准备AIME的黄金时间,不要等到12月出成绩再准备就来不及了! AIME数学竞赛不仅是冲击USA(J)MO的必经之路,更是展现顶尖数学思维、提升留学竞争力的重要契机。 AIME数学竞赛有什么新变化?AIME数学竞赛难度有多大?AIME数学竞赛应该怎么备考?别急,一篇带你了解清楚! AIME真题资料:
01.AIME数学竞赛最新变化 2026年,USA(J)MO美国数学奥赛晋级规则调整,把AIME考试成绩的权重大幅度增加! 以前的晋级标准: USAJMO:AMC10分数+10×AIME分数 调整后的晋级标准: USAJMO:AMC10分数+20×AIME分数
02.AIME数学竞赛的难度 AIME数学竞赛比赛时间: 报名截止时间:2026年1月27日 AIME I考试时间:2026年2月6日 AIME II考试时间:2026年2月12日 AIME数学竞赛是AMC10和AMC12的进阶赛事,难度也有所升级,总体来说,AIME数学竞赛的难度≈省赛难度,具体来说AIME数学竞赛难度分为以下几种:
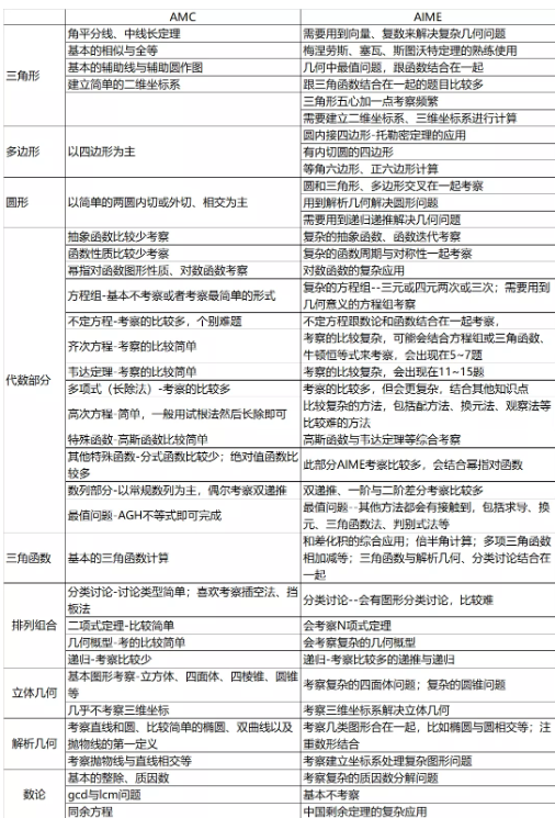
01.知识范围和难度进阶 AIME数学竞赛知识点覆盖了AMC12数学竞赛考察的数学所有知识点,考察范围包括算术、代数、计数、几何、数论和概率。并且AIME数学竞赛在知识点深度上升级,对学生数学知识点掌握程度要求很高。 02.题目难点很大 AIME竞赛题目涉及注重逻辑思维,抽象思维,涉及多步骤的复杂问题,需要投入比较长的时间去复习。而且数论部分会考察高次同余方程、不定方程的求解,这些题计算量非常大,考验学生的计算速度和准确度。 AIME数学竞赛只有15题,但是每道题灵活且综合性很强,题目难度的跨度比较大。一般来说,1-5题是基础题,6-10题是进阶题,11-15题是高阶题。难度呈指数式上升,后5题被称为“数学能力分水岭”。所以难度题目还是很大的。 04.时间压力大 AIME数学竞赛考试用时3小时,在高强度思考和计算的难度下,很考验学生的时间分配能力和耐力。 不过大家也无需焦虑,能晋级AIME数学竞赛本身就说明学生的数学水平已经很优秀了。放平心态,全力备考,相信大家都会收获到满意的结果。 03.怎么备考AIME数学竞赛? AIME数学竞赛相对与AMC其他竞赛来说,难度猛增,提醒转变,知识点更多,备考时间相对比较紧张。仅仅靠在家刷题来备考时往往不够的,在这里Anya老师提出几点建议: ⭐巩固核心知识点 把AIME数学竞赛的知识点从基础到进阶,全部过一遍。在此基础上,强化AMC10/AMC12的核心知识点。将这两者结合起来一起备考。 ⭐把握做题节奏 AIME竞赛和AMC竞赛的考察题型不同,AMC是选择题,而AIME考察的形式都是填空题。备考学生要尽快适应考试节奏,形成自己的做题节奏答题策略,把握做题时间。 ⭐冲刺模拟 模拟练习:通过真题和模拟题熟悉考试节奏,提升计算速度和稳定性。 机构选择:寻找合适的机构来进行备考,注意,这里一定要选择出分率比较高的精品小班课。上海腾途教育在这里为想备考AIME数学竞赛的考生提供课程选择。 04.上海腾途AIME备考课程 针对想要拿到AIME数学竞赛证书的学生们,腾途教育开设体系完整的AIME高分课程,针对不同年龄长线备考的同学,系统地学习学科体系,并带领学生打好坚实学科基础,提升成绩!
课程类型:8-12人/一对一 授课语言:中英文授课/全英文 腾途特色:
特点:为了给腾途在读学员的冲刺备考更好地保驾护航,腾途答疑自习室全天开放,线上线下双管齐下,助教老师全程答疑+监督,帮助学生专注学习。 选择上海腾途教育,你可以获得什么? 【主流赛事、不同班型多样选择】 上海腾途教育指导覆盖AMC8、AMC10/12、AIME等主流赛事,满足不同阶段各种情况的学生需求,助力申请。同时开设有全程班、进阶班、冲刺班等多种班型,适配不同基础人群。 【丰富学习资料】 学员可获得上海腾途教育独家讲义、分类题库(按知识点)、作业练习、备赛书单、课前热身题、考前备考锦囊等资料。 【优质课后服务】 专属助教1v1跟进学生学习状况,搭建学生、家长与授课情况的真实桥梁,并设置赛事答疑群,在答疑群中会有专门的答疑小助手解答学生问题,并且每周会有赛事相关的学术分享,帮助学生高效完成知识吸收,及时解决赛事难题。
|





