131-2775-6561

袋鼠数学竞赛
思维100
AMC8
AMC10/12
AIME
热门咨询

北上广孩子都在学的KET/PET/FCE究竟有何魔力?为孩子选择最正确的英语进阶之路(附备考培训班)

北上广孩子都在学的KET/PET/FCE究竟有何魔力?为孩子选择最正确的英语进阶之路(附备考培训班)

为孩子选择英语能力认证时,剑桥KET/PET/FCE是家长们一直关注的热门选项。不仅能科学、客观地检验孩子的英语水平,还能在备考过程中全面提升孩子英语能力。

家长该如何为孩子做出明智选择?腾途老师带大家详细解析!

 

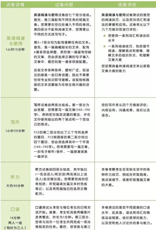
01.剑桥英语KET/PET/FCE

是剑桥大学外语考试部精心打造的“ 剑桥通用五级考试 ”里处于最前端的三个级别,它着重检验学生在听、说、读、写这四大关键方面的能力,而且能够与雅思、托福等热门出国标准化考试实现无缝对接,切实有效地为学生参加雅思、托福考试提前做好全方位的准备以及奠定稳固的基础。

image.png

0KET(Key English Test)

KET是剑桥英语证书体系里的初级阶段考试,等同于欧洲语言共同参考框架(CEFR)的A2等级。通过KET意味着考生的英语水平大致相当于初中毕业,能够满足在日常交流场景下运用英语进行沟通交流的需求,例如进行自我介绍、理解他人提出的简单问题以及询问道路等。成绩合格的考生将会收到由英国剑桥大学地方考试委员会统一颁发的标准化成绩证书。

image.png

PET(Preliminary English Test)

PET是剑桥英语证书体系中的第二级,等同于欧洲语言共同参考框架(CEFR)的 B1 等级。成功通过 PET 考试的考生,其英语水平大致相当于高中阶段,能够证明其在工作、学习以及旅行场景下具备相应的英语语言运用能力。

image.png

FCE(FirstCertificate in English)

FCE,即剑桥英语五级证书考试,属于该系列考试的第三级。此考试难度对标欧洲语言共同参考框架(CEFR)B2等级,相当于雅思成绩5.0至6.5分的区间,与学术英语能力相对应。它要求考生能够独立运用语言,这涵盖了拥有充足的词汇储备,以及具备组织基础语言并在各类社交场景下进行得体交流的能力。

image.png

image.png

 

 

02.为什么要学习报考KPF?

验证校内英语学习真实力

国内中、高考教材和命题近年来一直在改革,且命题逐渐接近KPF这类考试的英语能力测试。KPF考试被誉为目前最权威的英语水平测试工具。它全面考察听、说、读、写四项语言能力,更加注重学生英语综合能力的运用。

因此KPF考试成绩能够反映出孩子阶段性英语学习成果,查漏补缺,科学调整学习规划和努力方向。

权威背书/认可度高/小升初敲门砖

KPF等剑桥通用英语考试由剑桥大学英语考评部设计,通过者获得权威英语水平认证,其成绩终身有效。

KPF证书在小升初阶段起着重要作用,是部分名校进入重点班条件之一。也是目前最认可的选拔性英语证书。

国际学校及出国留学的通行证

剑桥通用五级英语考试和雅思、托福都是直接对标欧洲语言学习标准CEFR,考试形式、题目和雅思考试比较接近,和雅思成绩可以互相转换,也能用于国际学校和出国留学的申请。

持有KET/PET/FCE证书的中小学生到英联邦国家或北美国家留学,更容易通过。同时,剑桥通用五级英语证书终身有效,全球认可。

全球20000所高等院校、用人单位和政府部门认可剑桥通用英语证书。

 

03.KPF考核内容有哪些?

KET/PET/FCE考试项目占比

KET考试包括阅读与写作、听力、口语三部分内容,其中阅读与写作部分占总分的50%,听力、口试各占25%

image.png

PET考试阅读、写作、听力、口语各占总分的25%

image.png

FCE考试包含阅读,写作,语用,听力, 口语,其中阅读与写作部分占总分的50%,听力、口语各占25%

image.png

KPF考试分数区间

KET满分150分,PET满分170分,FCE满分190分。其中,KET通过需最低达120分,PET通过需最低达140分,FCE通过需最低达160分,达到最低通过分数即可获得相应的成绩证书。

 

 

04.适合几年级孩子报考KPF?

KPF考试分别适合几年级学生

其实官方并没有统一的年龄要求,只要孩子的英语水平达到,都可以去考。

大部分小学的学生,四年级时达到剑桥通用英语五级考试的KET,五、六年级时达到PET,就是很优秀了,当然也有些牛娃小学阶段过了FCE。

家长朋友们也不必太过焦虑,牛娃毕竟是少数,不要因为外部因为打乱自己的节奏,按照进度踏踏实实学下去就好了。

KET证书“通过”级别,相当于英语程度达到初中毕业水平,所以符合下面几种情况的孩子,都可以提前给孩子规划学习KET/PET/FCE了。

 image.png



 

05.腾途英语标化培训课程

腾途国际教育为孩子不同阶段设置了KET/PET基础班/KET/PET强化冲刺班等不同班型

image.png

班级设置:3-8人小班 / VIP 1对1

授课语言:中英文双语 / 全英文

上课形式:线上线下同步进行

腾途特色:

image.png

为全力护航在读学员冲刺备考腾途答疑自习室实行全天开放,同步推进线上与线下服务,助教老师将全程提供答疑指导及监督学习,助力学生保持专注高效的学习状态。



腾途国际竞赛,为升学助力!

地址:上海市浦东新区浦东南路1118号鄂尔多斯国际大厦1601室

AMC竞赛
美国AMC8数学竞赛
美国AMC10数学竞赛
美国AMC12数学竞赛
AIME
美国AMC10数学竞赛

添加微信

立即沟通

131-2775-6561
咨询在线客服
seo seo