|
ΪʲôСѧÉú¼Ò³¤¶¼ÔÚ¾íKET/PET£¿Õâ²ÅÊÇ×îÖµµÃͶ×ʵġ°½ÌÓýӲͨ»õ¡±£¡¸½KET¡¢PETÀúÄêÕæÌâ/±¸¿¼¿Î³ÌΪʲôСѧÉú¼Ò³¤¶¼ÔÚ¾íKET/PET£¿Õâ²ÅÊÇ×îÖµµÃͶ×ʵġ°½ÌÓýӲͨ»õ¡±£¡¸½KET¡¢PETÀúÄêÕæÌâ/±¸¿¼¿Î³Ì ×î½ü¼¸Ä꣬²»ÉÙСѧÉú¶¼Í¶ÉíÓÚKET¡¢PET ¿¼ÊԵĿ¼ÊÔÈȳ±ÖС£Ðí¶à¼Ò³¤¾Í»áÒÉ»ó£ºÎªÊ²Ã´´ó¼Ò¶¼ÔÚ¾íKET¡¢PET£¿×Ô¼Òº¢×Ó¾¿¾¹ÓÐûÓбØÒªÈ¥¿¼£¿½ñÌìÌÚ;ÀÏʦ¾ÍÀ´¸ø´ó¼ÒÒ»ÎÄÏê½âKET/PETº¬½ðÁ¿¡¢¿¼ÊÔÄÚÈÝ¡¢³¤Ïß±¸¿¼¹¥ÂÔ£¬¿´ÍêÕâÆª¶¼¶®ÁË~
01.ΪʲôҪ¿¼KET/PET£¿ KETºÍPET¶¼Êǽ£ÇÅͨÓÃÓ¢ÓïÎå¼¶¿¼ÊÔÖеÄǰÁ½¸ö¼¶±ð£¬ÓÉÓ¢¹ú½£ÇÅ´óѧ¿¼ÊÔίԱ»áÉè¼Æ£¬ÊÇÕë¶Ô·ÇÓ¢ÓïĸÓïÈËȺµÄÓ¢Óï¼¼ÄÜ¿¼ÊÔ¡£¶ÔÓÚº¢×ÓÀ´Ëµ£¬ÈÏÕæ±¸¿¼KETºÍPET£¬ÓÐÒÔϺô¦£º
ÉýѧӲͨ»õ ¶ÔÓÚÓÐСÉý³õÔñУÐèÇóµÄѧÉúÀ´Ëµ£¬KET/PETµÄ¸ß·Ö³É¼¨ÊÇÁÁÑ۵ļӷÖÏî¡£²¿·ÖÖÐѧÉõÖÁÃ÷È·ÒªÇóPET³É¼¨´ïµ½ÓÅÐã¡£ ÒÔ¿¼´Ùѧ£¬ÌáÉýÄÜÁ¦ ½£ÇÅKET¡¢PET²âÆÀÓÉÓ¢¹ú½£ÇÅ´óѧ¿¼ÊÔίԱ»áÉè¼Æ£¬¿ÆÑ§Õï¶Ïº¢×ÓÌý¡¢Ëµ¡¢¶Á¡¢Ð´È«°å¿éÄÜÁ¦£¬ÌṩµÄˮƽ±¨¸æ°ïº¢×ÓÈÏʶ×Ô¼ºµÄÓ¢ÓïÇ¿ÈõÊÆ£¬¼°Ê±²é©²¹È±£¬ÔöÇ¿º¢×ÓÔÚÕæÊµ»·¾³ÖÐʹÓÃÓ¢ÓïµÄ×ÔÐÅÐÄ¡£ ¹ú¼ÊÈÏ¿É¶È¸ß MSEϵÁп¼ÊÔµÄÖ¤Êé±»ÖÚ¶àÖªÃû´óѧºÍÆóÒµÈϿɣ¬³ÉΪºâÁ¿ÓïÑÔÄÜÁ¦µÄ¹ú¼Ê±ê×¼£¬Ö¤ÊéÖÕÉíÓÐЧ¡£ Ϊ³õ¸ßÖнÚʡʱ¼ä Сѧ½×¶ÎÊÇÓïÑÔѧϰµÄ»Æ½ðÆÚ£¬Ôڴ˽׶ÎÍê³ÉKET/PETѧϰ£¬Òâζ×ųõ¸ßÖÐÓиü¶àʱ¼äרעÊýÀí»¯µÈ¿ÆÄ¿µÄѧϰ¡£ ÏνÓÍи£ÑÅ˼ KET/PETµÄ³É¼¨¿ÉÒÔÍêÃÀ¶Ô±êÅ·±ê£¬KETÏ൱ÓÚÑÅ˼2.5-3.0·Ö£¬PETÏ൱ÓÚ3.5-6.0·Ö¡£ÕâÒ²¾ÍÒâζ×Å¿¼ÍêPET¡¢FCE£¬Äܹ»ÎÞ·ì¶Ô½ÓÑÅ˼Íи££¬ÎªÎ´À´ÏëÒª³ö¹úÁôѧµÄͬѧÃÇ´òÏÂÁ¼ºÃ»ù´¡£¡
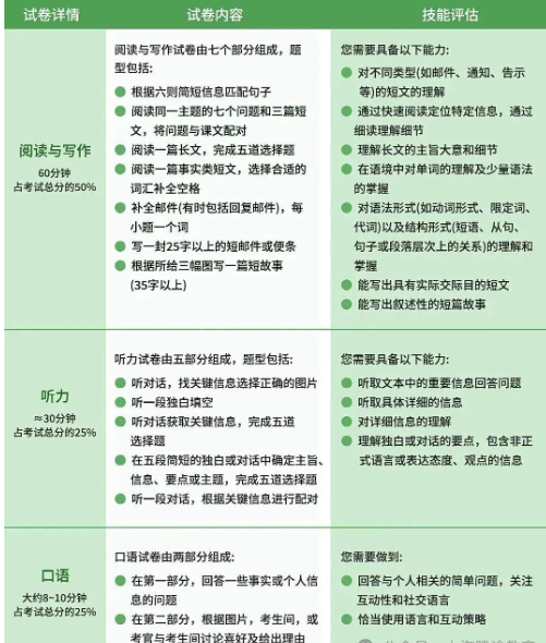
02.KET/PET¿¼Ê²Ã´£¿ KET¿¼ÊÔʱ¼ä£º70 ·ÖÖÓ£¨ÔĶÁ+д×÷£©+30 ·ÖÖÓ£¨ÌýÁ¦£©+10 ·ÖÖÓ£¨¿ÚÓ KET¿¼ÊÔÄÚÈÝ£º°üÀ¨ÔĶÁ¡¢Ð´×÷¡¢ÌýÁ¦¡¢¿ÚÓïËIJ¿·ÖÄÚÈÝ¡£KET¿¼ÊÔÔĶÁÓëд×÷²¿·ÖÕ¼×Ü·ÖµÄ50%£¬ÌýÁ¦¡¢¿ÚÓï¸÷Õ¼25%¡£
KETÒªÇó¼°¿¼²ì·¶Î§£º ⭐️Äܹ»Àí½â¼òµ¥µÄÊéÃæÓïÑÔ£» ⭐️¿ÉÒÔÔÚÊìϤµÄ»·¾³Öн»Á÷£» ⭐️ÄÜÀí½â¼ò¶ÌµÄ֪ͨºÍ¿Úͷָʾ£» ⭐️ÄÜÔÚÓ¢Óï¹ú¼Ò¼òµ¥Çé¾°Öбí´ï¶ÔÊìϤÊÂÎïµÄÒâ¼û¡£ PET¿¼ÊÔʱ¼ä£º90 ·ÖÖÓ£¨ÔĶÁ+д×÷£©+30 ·ÖÖÓ£¨ÌýÁ¦£©+12 ·ÖÖÓ£¨¿ÚÓ PET¿¼ÊÔÄÚÈÝ£º°üÀ¨ÔĶÁ¡¢Ð´×÷¡¢ÌýÁ¦¡¢¿ÚÓïËIJ¿·ÖÄÚÈÝ£¬¸÷Õ¼25%¡£
PETÒªÇó¼°¿¼²ì·¶Î§£º ⭐️ÓÃÇå³þ¼°±ê×¼ÓïÑÔ²ûÊöÓйع¤×÷¡¢Ñ§Ï°»ò°®ºÃµÈ»°Ì⣻ ⭐️×ÔÈçÓ¦¶ÔÔÚÓ¢Óï¹ú¼ÒÂÃÐÐʱ¿ÉÄÜ·¢ÉúµÄÒ»°ãÇé¿ö£» ⭐️½²Êö¾Àúʼþ»òÃèÊöÃÎÏ롢ϣÍûºÍÄ¿±ê£» ⭐️²ûÊöºÍÂÛÖ¤¼Æ»®¡£
03.KET/PETÈ«¾Ö¹æ»® 1-2Äê¼¶£ºÓ¢ÓïÆôÃÉ ´Ê»ãÁ¿£º»ýÀÛ200~600»ù´¡´Ê»ã Óï·¨ÒªÇó£º ÏÈÕÆÎÕÒ»°ãÏÖÔÚʱºÍÏÖÔÚ½øÐÐʱ£¬ÔÙÑÐò½¥½øÑ§Ï°Ò»°ã¹ýȥʱ¡¢ÒÉÎʾ䡢There be¾äÐÍ¡¢±È½Ï¼¶µÈ»ù´¡µÄÓ﷨֪ʶ¡£ ѧϰ½¨Ò飺 ÿÌ춨ʱÔĶÁÓ¢Óï»æ±¾»òÌýÓ¢Óï¹ÊÊ£¬Á·Ï°·¢Òô¡¢µ¥´ÊºÍ¼òµ¥¾ä×ÓµÄÊéд£¬¿ÉÒÔ¿¼ÂÇ×¼±¸½£ÇÅÉÙ¶ùYLE¿¼ÊÔ¡£ 3-4Äê¼¶£ºKET±¸¿¼ ´Ê»ãÁ¿£º»ýÀÛ1000~1800»ù´¡´Ê»ã Óï·¨ÒªÇó£ºÕÆÎÕÈý´óÀà16¸öºËÐÄÓï·¨ ʱ̬£ºÒ»°ãÏÖÔÚʱ¡¢Ò»°ã¹ýȥʱ¡¢Ò»°ã½«À´Ê±¡¢ÏÖÔÚ½øÐÐʱ¡¢¹ýÈ¥½øÐÐʱ¡¢ÏÖÔÚÍê³Éʱ ´ÊÀࣺ¶¯´Ê¡¢Ãû´Ê¡¢´ú´Ê¡¢ÐÎÈÝ´Ê¡¢¸±´Ê¡¢½é´Ê¡¢Á¬´Ê¡¢ÏÞ¶¨´Ê ¾äʽ£º±öÓï´Ó¾ä¡¢×´Óï´Ó¾ä ѧϰ½¨Ò飺 ÔĶÁÀ¶Ë¼Öµ¶Ô±ê450-650L£¬¿ªÊ¼Á·Ï°Óʼþ¸ñʽд×÷£¬ÔĶÁÀ¶Ë¼Öµ¶Ô±ê600L-800L£¬»ýÀÛд×÷µÄ¹Ûµã£¬±£³Ö¾«ÌýºÍ¿ÚÓïÁ·Ï°¡£ ÔÚKET¿¼ÊÔ֮ǰ£¬¿ÉÒÔÑ¡Ôñ²Î¼Ó½£ÇÅÉÙ¶ù¿¼ÊÔ£¨YLE£©¼ì²âѧϰ³É¹û¡£ 5-6Äê¼¶£ºPET±¸¿¼ ´Ê»ãÁ¿£º»ýÀÛ3500~4000+»ù´¡´Ê»ã Óï·¨ÒªÇó£ºÕÆÎÕ3´óÀà22¸öºËÐÄÓï·¨ ʱ̬£ºÒ»°ãÏÖÔÚʱ¡¢Ò»°ã¹ýȥʱ¡¢Ò»°ã½«À´Ê±¡¢ÏÖÔÚ½øÐÐʱ¡¢¹ýÈ¥½øÐÐʱ¡¢ÏÖÔÚÍê³Éʱ¡¢¹ýÈ¥Íê³Éʱ ´ÊÀࣺϸ·Öµ½Ê±¼ä½é´Ê¡¢µØµã½é´Ê¡¢·½Î»½é´Ê¡¢ÆµÂʸ±´Ê¡¢±È½Ï¼¶Óë×î¸ß¼¶¡¢Çé̬¶¯´ÊµÈ ¾äʽ£ºÌõ¼þ¾ä¡¢¶¨Óï´Ó¾ä¡¢Æíʹ¾ä¡¢±»¶¯Óï̬¡¢¼ä½ÓÒýÓï¡¢¼ä½ÓÒÉÎʾä ѧϰ½¨Ò飺 ÔĶÁÀ¶Ë¼Öµ¶Ô±ê800-1000L£¬Í¬Ê±½Ó´¥Ðé¹¹ÀàÎı¾ºÍ·ÇÐé¹¹ÀàÎı¾£¬ÌáÉýÔĶÁÀí½âºÍÈÏÖªÄÜÁ¦£¬Ð´×÷ƪ·ù´ïµ½100+µ¥´Ê£¬ÒªÑ§»áÕûÀíºÍ²ûÊö×Ô¼ºµÄ¹Ûµã¡£ ²»¹ý£¬ÒÔÉϵĹ滮ʱ¼äÏßÊÇÆÕ±éÐԵģ¬¼Ò³¤ÃÇ¿ÉÒÔ½«Æä×÷Ϊһ¸öÄ¿±ê²Î¿¼¡£º¢×ÓÃǽӴ¥Ó¢ÓïÆôÃÉʱ¼ä²»Í¬£¬¶Ô֪ʶµÄÎüÊճ̶ÈÒ²²»Í¬£¬¾ßÌåµÄ±¸¿¼Ê±¼ä»¹ÊÇÒª¾ßÌå·ÖÎö¡£ Èç¹û¶Ôº¢×ÓĿǰËù´¦Ë®Æ½²»Ì«Çå³þ£¬ÏëÁË½â½øÒ»²½µÄ±¸¿¼¹æ»®£¬¿ÉÒÔÌí¼ÓÌÚ;ÀÏʦ×ÉѯÏêÇé¡£
04.ÌÚ;ӢÓïÅàѵ¿Î³Ì Õë¶ÔÏëÒª±¸¿¼½£ÇÅÌåϵ¿Î³ÌµÄѧÉúÃÇ£¬ÌÚ;½ÌÓýÌØÉè½£ÇÅÓ¢ÓïÅàѵ¿Î³Ì£¬Õë¶Ô²»Í¬ÄêÁäµÄ²»Í¬Ñ§Ï°½×¶ÎµÄÖØµãÄÚÈÝΪ»ù´¡£¬ÏµÍ³µØÑ§Ï°¹ú¼ÊÓ¢Óï±ê»¯µÄ֪ʶÌåϵ£¬²¢´øÁìѧÉúÔÚ¿¼ÊÔÖÐÄÃϸ߷֣¡
°à¼¶ÉèÖãº3-8ÈËС°à¡¢1¶Ô1 ÊÚ¿ÎÓïÑÔ£ºÖÐÓ¢ÎÄË«Óï/ȫӢÎÄ ÉÏ¿ÎÐÎʽ£ºÏßÉÏÏßÏÂͬ²½½øÐÐ
|




