131-2775-6561

袋鼠数学竞赛
思维100
AMC8
AMC10/12
AIME
热门咨询

北上广深家长疯狂内卷PET赢得先机?还没报名的要抓紧了!附PET考试高分通关秘诀

北上广深家长疯狂内卷PET赢得先机?还没报名的要抓紧了!附PET考试高分通关秘诀

PET考位一票难求,火爆小学乃至初中生家长圈的PET考试难吗?为何牛娃家长设定的英语能力提升路线,都是从KET到PET甚至FCE?

今天腾途老师就用一篇文章,深度解析PET考察内容和要求、如何高分通过PET?PET备考注意事项,帮助孩子顺利通关!


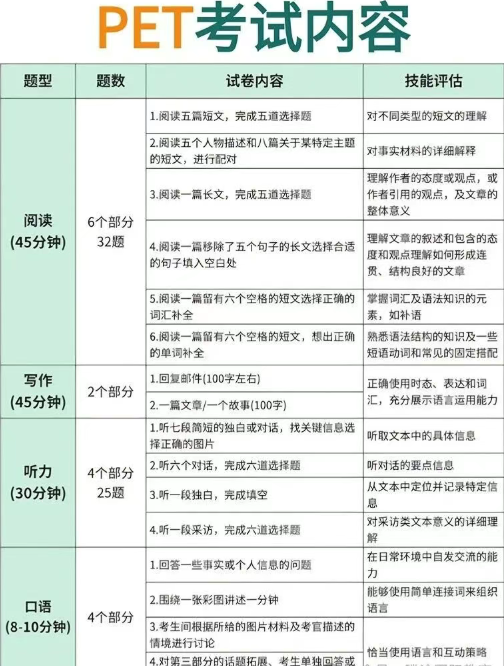
01.PET考察内容和要求

PET(Preliminary English Test)是剑桥英语通用五级考试的第二个等级,可对应欧洲语言共同参考标准CEFR中的B1基础。

image.png

PET主要通过考生听说读写四个方面考察学生在日常生活中使用英语能力。

image.png

PET最新分值计算如下表(满分170分):

image.png

PET要求及考察范围:

① 用清楚及标准语言阐述有关工作、学习或爱好等话题

② 自如应对在英语国家旅行时可能发生的一般情况

③ 讲述经历事件或描述梦想、希望和目标

④ 阐述和论证计划


02.如何高分通过PET?

其实无论是参加剑桥考试还是其他比赛,腾途都强调一分耕耘一分收获。

临时抱佛脚考KET可能还奏效,但PET难度陡增,尤其是写作方面考察的一定是孩子平日里的积累。

考官评分所参考的维度有四个:内容、沟通效果、组织结构和语言。

image.png

内容完整:

所有的要点都涵盖到了,而且每个要点都有展开描述,观点明确,读起来很充实。

逻辑清晰:

句子之间有很好的逻辑关系,使用了合适的过渡词进行衔接,读起来很顺畅。

语言精准且丰富:

单词和语法的使用都很精准,还会用到一些高级词汇和复杂句型,让文章更有亮点。

邮件写作:

image.png

邮件写作范文:

Dear Rock,

Nice to hear from you. I'm happy to help you and share my painting learning experience.

Unfortunately, I will not be available this Friday afternoon after school because l will have a piano class then. How about coming to my home on Saturday? I'm free all day on Saturday, I can share my experience with you in detail.

You may need some coloured pencils, crayons and a pack of paper, which you can find in the shop just across our school. In addition, I think you should buy a drawing board before class.In the meantime, I will help you as much as l can. Hope you enjoy your class.

Yours Sincerely,

Teri

话题写作:

image.png

话题写作范文:

Today, online education has become very popular in big cities. People who want to learn more can benefit a lot from online education.

First of all, compared with having classes at school, online education saves us time, energy and money, especially for those who are too busy to have full-time education. Besides, the schedule of online education is flexible so that we can have a free choice to learn what we need and decide when, where and how to study.

As far as l am concerned, I appreciate this new form of education, I've benefited a lot from it. It's indeed a helpful complement to traditional education.

1、审题明确,要点不漏

写作步骤:审题-构思-分段写作-检查。

审题是写作的关键第一步,要仔细读题,明确要点,避免漏掉任何要点。

建议用笔在题目上划出要点,写作时逐一展开,确保内容完整,避免失分。

image.png

2、文章的结构一定要清晰

可以采用常见的结构,比如开头、中间、结尾。开头点明主题,中间详细展开,结尾总结。在句子之间,要用一些过渡词,比如 “firstly”“secondly”“finally” 等,让句子之间的逻辑更加顺畅。

image.png

3、语言丰富,词汇精准

可以多使用一些高级词汇,比如 “advantage”代替 “good”,让文章更有文采。同时,语法一定要准确,时态、语态、句子结构都要正确。还可以用一些复杂句型,比如定语从句、宾语从句等,让文章更有亮点。

image.png

4、多练多改,不断进步

可以找一些真题来练习,写完后认真修改。看看自己的文章有没有漏掉要点,逻辑是否清晰,词汇和语法是否准确。可以让腾途老师帮忙修改,发现更多的优化方向。

 

03.PET备考注意事项

1、刷题顺序

上完PET系统课后,冲刺阶段要主攻话题积累。其他练习册不用求多,看孩子情况选择就行。

image.png

刷题顺序可以这样安排:

先做《PET Trainer 1》,热热身;然后刷《PET校园版真题3》,感受真实难度;

接着练《PET Trainer 2》强化技巧;最后用《PET标准版真题2》拓展阅读。

如果时间紧,优先抓《PET Trainer 2》和《PET校园版真题3》——这两套题型最新,跟现在考试贴合度更高,帮孩子摸准节奏最有效。

2、词汇部分

PET考试需要掌握3000-3500个词汇,这些词汇可以分为两类:阅读词汇和书写词汇。其中70%属于阅读词汇,孩子只要看到能认得意思就行。但剩下的核心词汇一定要做到会拼写、能默写,并且要能在不同句子和语境中理解运用这些词。

image.png

3、阅读部分

做阅读题时要注意策略:建议先做简单的题目,比如Part 1、Part 5和Part 6,这些部分相对容易得分;等完成这些后再集中精力攻克Part 2、Part 3和Part 4这类较难的题目,避免在难题上花太多时间,导致后面简单的题没时间做。

image.png

4、写作口语与写作部分

建议用最近半年考过的PET真题来练习口语和写作,因为这些题目更符合当前考试的风格,而且可能会重复出现。

image.png

5、听力提速精练

练听力的时候,推荐大家用“泛听+精听”结合的方法。等练熟了之后,还可以用1.25倍速听,这样能适应考试时比平时更快的语速。平时主要用KET的模拟题和真题来练,每周挑2-3篇重点做。

image.png

6、切勿忽视语法环节

虽然PET考试没有专门的语法题,但语法是否正确会直接影响你的写作、口语以及阅读Part 4和Part 5的得分。所以,一定要熟练掌握核心语法点;比如:

时态(一般现在时、过去时、将来时等)

情态动词(can, must, should等)

条件句(if引导的句子)

比较级和最高级(形容词/副词的比较)

被动语态(be + 过去分词)

常用短语搭配(动词+介词,如look after, take part in等)

如果这些基础语法出错,即使内容不错,也会扣分。建议平时多练习,确保考试时能准确运用。

image.png

7、定期全真模考

备考后期,模考和复盘比刷题更重要。

坚持每周末做一次全真模考,严格卡时间,连口语一起练。关键是考完别只对答案算分数,一定要带着孩子一道一道复盘错题:

是知识点根本不会?(比如某个语法点或公式没掌握)

是方法不对?(比如题目理解错了,或解题步骤绕了远路)

还是时间没安排好?(为一道题耗太久,后面会的题反而没空做)

把这个过程做扎实,比盲目多刷三五套题提分快得多——找准问题,才能练到点上。

image.png

特别提醒:模拟考试时,所有板块都必须严格卡时间!阅读部分控制在45分钟内完成,写作部分也严格限制在45分钟内(和正式考试时长一致)。这样能帮孩子提前适应真实考场的紧张节奏,避免正式考试时因时间不够手忙脚乱。



04.腾途英语标化培训课程

腾途英语标化课程针对不同基础、不同年级备考小托福考试的同学,腾途开设了英语多种班型及英语标化课程,助力每一个孩子稳步提升英语综合水平!

image.png

班级设置:3-8人小班 / VIP 1对1

授课语言:中英文双语 / 全英文

上课形式:线上线下同步进行

腾途特色:

image.png

为全力护航在读学员冲刺备考腾途答疑自习室实行全天开放,同步推进线上与线下服务,助教老师将全程提供答疑指导及监督学习,助力学生保持专注高效的学习状态。



腾途国际竞赛,为升学助力!

地址:上海市浦东新区浦东南路1118号鄂尔多斯国际大厦1601室

AMC竞赛
美国AMC8数学竞赛
美国AMC10数学竞赛
美国AMC12数学竞赛
AIME
美国AMC10数学竞赛

添加微信

立即沟通

131-2775-6561
咨询在线客服
seo seo