|
2026年AMC8数学竞赛重大改革!最新考试形式、大纲、备考指南奉上!附AMC8历年真题/备考课程2026年AMC8数学竞赛重大改革!最新考试形式、大纲、备考指南奉上!附AMC8历年真题/备考课程 作为AMC系列竞赛的入门级赛事,AMC8不仅是小升初、国际学校申请的“硬通货”,更是MIT、斯坦福等顶尖名校认可的数学能力证明。 2026年,AMC8迎来重大改革,考试形式、考纲内容、评分规则全面升级,考生需提前布局!下面跟着腾途老师来一起看看吧!
01.2026年AMC8竞赛三大核心变化 ✅全面回归线下考试,无线上选项 根据AMC竞赛组委会官方通知,2026年AMC8将全面取消线上考试模式,全球统一回归线下考场。这意味着所有学生都需要前往指定的线下考点参加考试。这一变化要求考生重新适应考场环境,对心理素质和临场发挥能力提出了更高要求。
✅考纲内容调整:跨学科应用成主流 2026年AMC8数学竞赛考试依旧是25道选择题,但题型设计上更强调跨学科应用与高阶逻辑推理,具体调整内容如下: 数论与组合(20%-25%):质因数分解和整数性质难度有提升,考生需要掌握短除法快速求解LCM与GCD;新增等比数列求和等创新考点。 几何模块(25%-30%):新增三维展开图动态分析、勾股定理与建筑结构稳定性结合题,强化不规则图形面积的计算。 代数与概率(40%-45%):强化概率与统计数据结合真实场景(如超市促销模型)、二次函数建模(如碳排放优化)。 ✅评分标准更加严格 过程分权重增加:解答需标注定理编号,步骤缺失扣分比例达30%。 计算精度要求提高:结果需保留三位有效数字,单位换算错误直接扣分。 总体来看,2026年AMC8数学竞赛考试的调整旨在考查学生更广泛的数学知识和更强的综合应用能力,对学生提出了更高的要求。
02.2026AMC8考试安排
考试语言:中英文双语 考试时间:2026年1月23日(周五)17:00-17:40(40分钟) 考试地点:全国各合作学校内(学校申请可提供在线测评服务) 考试形式:个人,25道单项选择题 评分标准:答对一题得1分,答错不扣分,满分25分 考试资格:8年级(初二)目 14.5 岁以下年级/年龄学生(年龄截止至测评活动当天) 报名截止时间:2026年1月13日 报名方式: 第一种:学校报名 如果学生所在学校是阿思丹合作学校/考点学校,可以由学校统一报名。 第二种:合作机构代报名 找合作机构代报名(腾途为在读学员提供代报名服务),详情咨询腾途老师微信:tengtu0131 第三种:阿思丹平台报名 微信搜索“阿思丹国际理科测评”小程序 注册账号→搜索“AMC8”→填写信息→上传身份证/护照→支付报名费。
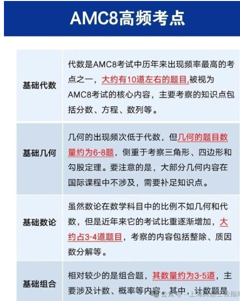
03.AMC8竞赛考试内容 AMC8竞赛考试内容主要涵盖代数、几何、数论、组合四大模块。 基础代数:占比35%-45%,是考试重点 包括整数、分数、百分数运算,比例应用(如增长率、浓度问题),一元一次方程求解,等差、等比数列的通项公式与求和公式等。 2026年新增二次函数建模、概率与统计数据结合真实场景等考点。 基础几何:占比20%-30% 考察平面图形性质(如三角形相似、勾股定理)、圆与四边形面积计算、立体图形切分染色问题等。 2026年新增三维展开图动态分析、不规则图形面积计算等题型。 基础数论:占比15%-20% 涉及质数、整除性、余数问题、质因数分解等。 2026年难度提升,需掌握短除法求解最大公因数(gcd)与最小公倍数(lcm),新增等比数列求和等考点。 基础组合:占比15%左右,难度较高 包括排列组合基本原理、概率计算(古典概率、统计图表解读)等。 部分题目以压轴题形式出现,需较强逻辑推理能力。 考生内容主要覆盖小学内容+部分初中知识点,基本只要弄懂概念定理,学生就可以超前学习。
04.腾途AMC8数学竞赛培训课程 针对备考AMC8数学竞赛的学生们,腾途特设AMC8秋季培训课程。针对不同年龄的不同阶段的重点内容为基础,系统地学习国际竞赛知识体系。有目标奖项的和分数的学生建议参加此课程。具体课程安排如下:
班级设置:3-8人小班、1对1 授课语言:中英文双语/全英文 上课形式:线上线下同步进行
|


