|
AMC10数学竞赛明日开考!考前需要注意什么?这样做小心被判成绩无效!附AMC10竞赛历年真题AMC10数学竞赛明日开考!考前需要注意什么?这样做小心被判成绩无效!附AMC10竞赛历年真题 AMC10数学竞赛A卷将于11月6日,也就是明天开考,大家都准备好了吗?腾途老师今天给大家整理了AMC10竞赛考前注意事项、高频考点以及实用答题技巧,供大家参考。 在此,腾途老师也预祝同学们考场都能正常发挥,取得理想成绩。
01.2025年AMC10竞赛考试注意事项
考前注意 🔴考试时间 💠A卷:2025年11月6日17:00-18:15(星期四) 💠B卷:2025年11月14日17:00-18:15(星期五) 💠准考证查询网址:www.math-table.com 🔴提前30分钟进入场 💠考前15-30分钟进入考场; 💠考试开始15分钟后,未参考的考生,不得参加考试; 💠本次考试不允许提前交卷。 🔴带好相关证件/牢记手机号 💠务必带上自己的身份证/护照,不需要打印准考证; 💠牢记报名的手机号,用于填涂答题卡使用。 🔴准备考试用品 💠黑色2B铅笔,橡皮,黑色中性笔,空白草稿纸; 💠考试过程中学生可以使用直尺、圆规、橡皮和空白草稿纸; 💠不允许使用计算器、智能手表、手机、计算设备、量角器和坐标纸。 考试注意 🔴考试得分说明 💠满分150 分,共计25道单选题; 💠A-E项为题目作答选项,答对得6分,答错0分,不答得1.5分。 🔴作弊及考试异常行为判定细则 💠考生须全程独立参加考试,替考、他人于身旁指导等将被判定为考试违纪行为,考试成绩无效; 💠考生翻阅书籍、笔记,通过手机等电子产品查询资料等夹带、旁窥、抄袭行为将被判定为考试违纪行为,考试成绩无效; 💠考生开始考试前,必须处理完毕个人事项,中途不得离开考场喝水、上厕所等,离开考场视为作弊,则考试成绩无效; 💠其他影响考试公平性行为。
02.AMC10竞赛考试难度 AMC10考的是初中数学的延伸和想题的逻辑,考前不用啃偏题怪题,盯着常考的知识点和拿分技巧就行。考试有25道选择题,给75分钟,前15道题比较简单,至少要做对 80%;16到20题难度中等,尽量都做对;21到25题难一些,要是自己水平不够,别硬磕浪费时间。
值得注意的是,AMC10竞赛中代数和几何加起来占了60%-70%的分数,冲刺时至少要把一半以上的复习时间放在这两块,哪里学得不好就重点补哪里。 刷真题的时候,把错题按模块分类记下来,如果某块错题超过 20%,就赶紧补基础。比如几何总错,就集中练辅助线;组合总错,就多练计数方法。 数论和组合里的难题,大多在最后5道题里,要是想了3分钟还没思路,不如先跳过,把前面简单题、中档题的分拿稳,别因为一道难题丢了一堆基础分。
03.AMC10答题技巧 通用答题技巧 代入验证法 遇到方程、函数类题目,直接代入选项比推导更高效。特别是在求整数解问题时,这种AMC10答题技巧能节省大量时间。 选项排除法 利用数值特性排除错误选项。几何题中长度不为负、概率值在0-1之间,可快速缩小范围。 特殊值法 变量多时取特殊值简化计算。如数列题取n=1、2找规律,这是重要的AMC10答题技巧。 关键词定位法 读题时圈定关键信息:"整数解"关联数论、"最值"考虑不等式、"相似/全等"优先比例关系。 蒙题策略 AMC10计分规则下,若能排除1-2个错误选项,建议猜测。这也是必备的AMC10答题技巧之一。 分题型答题技巧 代数题 用代入、消元法简化计算;复杂代数式试试因式分解或配方。比如解方程组,消元法一步一步算。 几何题 能确定图形就画标准图,不确定就画特殊情况(如特殊角度),甚至可以量一量辅助判断。 数论题 数字小就列举、假设;数字大就找规律(周期、对称),比如算大余数,先找重复出现的规律。 组合题 用容斥原理、加乘原理;复杂题从简单情况入手,慢慢归纳规律,比如算总数时,用容斥原理避免重复算。
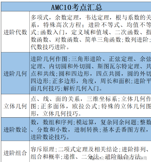
04.腾途AMC10备考课程 针对备考AMC10数学竞赛的学生们,腾途特设AMC10培训课程。针对不同年龄的不同阶段的重点内容为基础,系统地学习国际竞赛知识体系。有目标奖项的和分数的学生建议参加此课程。具体课程安排如下:
班级设置:3-8人小班、1对1 授课语言:中英文双语/全英文 上课形式:线上线下同步进行 |



