|
重磅|2026年AIME考试安排敲定,这些关键信息及备考策略不容错过,附上海腾途AIME竞赛课程重磅|2026年AIME考试安排敲定,这些关键信息及备考策略不容错过,附上海腾途AIME竞赛课程 最近收到AMC中国组委会最新AIME通知,腾途老师来第一时间同步关键信息!通知明确了2025年AMC10/12获奖及2026年AIME晋级分数线,还包含AIME安排与证书发放详情。 重要信息已梳理,先分享好消息:2025年AMC10/12获奖证书现已开放下载,分数线此前也已公布。 已经确认获奖但还没拿电子证书的宝子们,赶紧冲! 登录官网http://score.math-table.world/login.html,用报名时的手机号+验证码就能下载~ 成绩报告和纸质证书要等到3月初才会发哦。
腾途教育针对AMC竞赛开设专业培训课程,由资深导师团队授课,帮助学员系统提升竞赛能力。想要领取AMC试听课/咨询AMC课程的家长,欢迎添加腾途老师进行了解。
01.2026年AIME比赛日程
报名截止时间: AIME I :自25年起AIMEⅠ考试不对国际考生开放 AIME II:2026年1月27日截止报名 比赛时间: AIME I :自25年起AIMEⅠ考试不对国际考生开放 AIME II :2026年2月12日(暂定) 考试形式:线上考试 考试时长:3小时 考试题型:15道填空题(AIME考试满分15分,每题1分,满分15分。其中每个答案都是 0 到 999 之间的整数,答错或不答都不得分。)
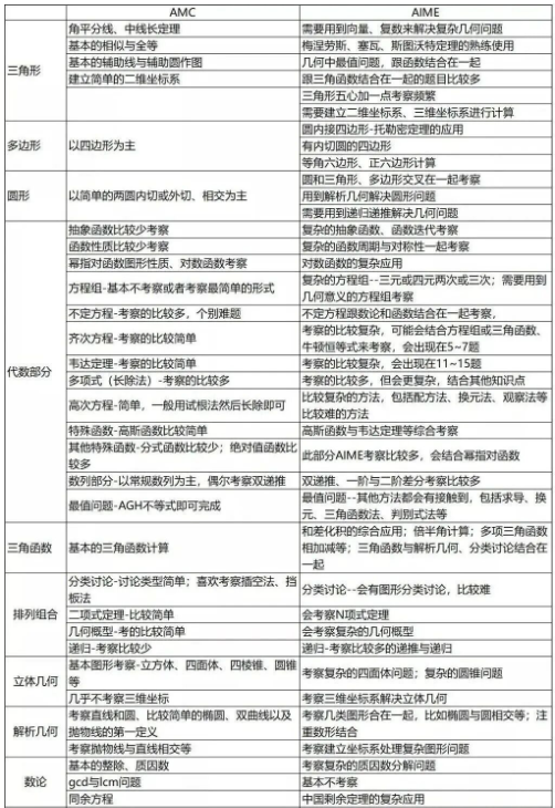
02.AIME竞赛内容 AIME考试范围:算术、代数、计数、几何、数论和概率(微积分不在数学竞赛考查范围内),但允许使用微积分方法解题。 和AMC相比,AIME竞赛考察深度和广度均有增加,计算量庞大、技巧性突出、压轴题目极具挑战性。
03.AIME竞赛高分备考指南 不同分数目标的冲分策略—— 👉目标5+分: 确保前6题全对,这部分题目难度与AMC12中后部相当,聚焦基础知识点应用,避免计算失误。 👉目标7+分: 保证前5题准确率,在6-10题中优先攻克擅长领域,如代数或几何题,避免在无思路题目上浪费时间。 👉目标10+分: 确保前10题正确率,预留30分钟以上攻坚11-15题,重点突破数论、组合等区分度高的模块。 高分答题技巧与避坑指南——答题技巧: 1-2分钟内判断题目考点和难度,无思路立即跳过; 几何题画精准图辅助分析,组合题尝试列举小规模案例找规律,代数题代入简单值验证; 1-6题用时 30-40分钟,7-10题用时30-40分钟,11-15题选择性攻坚。 避坑要点: 计算精度:避免符号错误、余数算错,草稿纸保持整洁,分步计算; 注意题目限定条件,如 “整数解”“非零解”,防止因题意理解偏差丢分; 组合计数和数论问题需考虑所有情况,做到不重不漏。
04.腾途AIME备考班 针对此次想要系统学习AIME竞赛的学生们,腾途教育特设AIME数学竞赛系列课程,针对不同年龄的不同学习阶段的重点内容为基础,系统地学习国际数学竞赛的知识体系,并带领学生提升数学水平! 👉AIME系列课程
授课语言:中英文双语/全英文 上课形式:线上线下同步进行 腾途特色:
为了给腾途在读学员的冲刺备考更好地保驾护航,腾途答疑自习室全天开放,线上线下双管齐下,助教老师全程答疑+监督,帮助学生专注学习。 |





