131-2775-6561

袋鼠数学竞赛
思维100
AMC8
AMC10/12
AIME
热门咨询

小升初进上海名校靠什么?AMC8与思维100竞赛深度对比,附上海腾途数学竞赛系列课程

小升初进上海名校靠什么?AMC8与思维100竞赛深度对比,附上海腾途数学竞赛系列课程

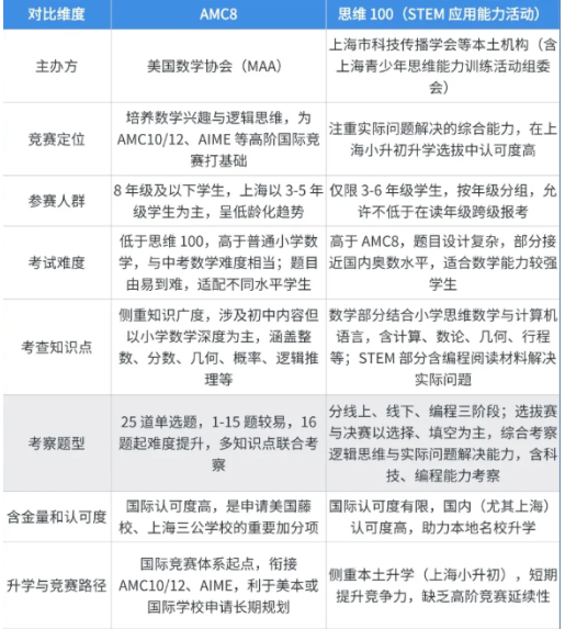
聊到上海小升初阶段的热门竞赛AMC8和思维100无疑是两大核心赛事,几乎是家长和孩子备考路上绕不开的选择。不少家长都在纠结,到底该为孩子选择哪一项赛事备考才更合适?

接下来,腾途老师将对这两项赛事进行深度拆解,帮大家理清它们各自的适配人群与含金量,从而明确清晰的备考方向。

 image.png

image.png                                            



01.思维100与AMC8对比

👉含金量维度对比:

AMC8含金量优势显著,尤其适配上海 “三公” 院校申请 —— 简历中常见AMC8全球前1%、前5%奖项作为核心竞争力;此外,其成绩认可度覆盖全球,后续申请海外名校时同样能发挥加分作用。

思维 100:深耕上海本地升学市场,是民办院校高度认可的权威证书。不过该赛事奖项获取难度较高,选拔属性突出,更适配数学能力拔尖的学生;值得注意的是,赛事还融合了科技、编程相关能力的考察。

image.png

 

 

 

02.如何选择:思维100 vs AMC8?

为孩子选择竞赛,关键在于明确目标。

1.看升学目标
目标是上海本地民办 / 公办特色班?

建议冲刺思维100。如果能拿到市奖(前400 名),尤其是二等奖以上,在简历中会非常有竞争力。
目标是国际学校或海外初中?

AMC8是更好的选择。它的成绩全球认可。通常,15分(全球前5%)或20分(全球前 1%)是申请时的亮眼成绩。

2. 看学校偏好
AMC8在上海的 “三公” 学校(上外附中、上海实验学校、浦东外国语)中认可度极高。据统计,98% 的录取学生都拥有 AMC8 奖项。一些顶尖民办初中甚至会直接用 AMC8 的真题作为自招考题。
思维100:在上海本地的认可度也很高,是很多民办学校看重的证书。但它的适用范围相对较窄,更像是对学生个人能力的一个证明。

一句话总结:想冲三公,首选 AMC8!

很多上岸三公的家长分享经验:学校的入学考试题目风格与 AMC8 高度相似,甚至会出现原题。因此,许多有远见的家长从孩子三、四年级就开始规划和准备 AMC8 了。




03.AMC8竞赛学习规划

如果决定了冲刺AMC8,可以参考以下学习路径:

👉第一阶段:知识夯实(3-6 个月)

系统学习:按照AMC8的考试大纲,系统地过一遍所有核心知识点。对于低年级的学生,这一步尤为重要。

专项突破:将代数、几何、数论、排列组合这四大板块,按照考试比重和自身掌握程度,分优先级进行专项训练。

👉第二阶段:强化串联(2-3 个月)

真题训练:开始刷近10年的真题。这个阶段的目标是确保中等难度的题目(大约前20题)能够稳定得分。

错题复盘:建立错题本,分析错误原因,总结解题思路。

👉第三阶段:冲刺模考(1-2 个月)

限时模考:严格按照40分钟完成25题的标准进行模拟考试,训练时间分配能力。

技巧提升:熟练运用各种答题技巧,如排除法、特殊值代入法等,来应对高难度的题目。




04.腾途数学竞赛系列课程

针对此次想要系统备考2026年思维100的学生们,上海腾途特意推出寒假班,供大家选择!

image.png

image.png


腾途国际竞赛,为升学助力!

地址:上海市浦东新区浦东南路1118号鄂尔多斯国际大厦1601室

AMC竞赛
美国AMC8数学竞赛
美国AMC10数学竞赛
美国AMC12数学竞赛
AIME
美国AMC10数学竞赛

添加微信

立即沟通

131-2775-6561
咨询在线客服
seo seo