131-2775-6561

袋鼠数学竞赛
思维100
AMC8
AMC10/12
AIME
热门咨询

AIME数学竞赛含金量飙升!2026年AIME竞赛倒计时!考前最后机会冲刺AIME10分+

AIME数学竞赛含金量飙升!2026年AIME竞赛倒计时!考前最后机会冲刺AIME10分+

2026年AIME仅剩22天开考!大家抓紧时间备赛哦!打算冲刺英美顶尖大学,AIME拿下10分更有竞争力!今天腾途老师为参加26年AIME竞赛的考生整理了AIME考试时间安排、AIME难度分析以及腾途AIME培训课程!                                               

image.png

 

 

 

01.AIME竞赛详情
AIME
权重调整

image.png

2026年USA(J)MO美国数学奥赛晋级规则调整,AIME权重大幅增加!

以前的晋级标准:

USAMO:AMC12分数 + 10 × AIME分数

USAJMO: AMC10分数 + 10 × AIME分数

调整后的晋级标准:

USAMO:AMC12分数 + 20 × AIME分数

USAJMO: AMC10分数 + 20 × AIME分数

在这个规则调整之后,可以看出AIME成绩权重翻倍提升,这也是肯定了AIME竞赛的含金量,在藤校申请中如今AIME竞赛高分更能说明学生数学实力了。

2026年AIME竞赛信息

报名截止时间:2026年2月2日 23:59:59

AIME I 考试时间:2026年2月6日 13:00-16:00

AIME II 考试时间:2026年2月12日 13:00-16:00

注意:AIME I 不对国际考生开放,中国学生只能考AIME II。

考试形式:3小时笔试,15道填空题,中英双语试卷

评分标准:每题1分,满分15分,答案为0-999之间的整数,答错/不答得0

计算器限制:全程禁止使用计算器,需锻炼 “复杂计算+代数变形” 能力。

适合人群:AMC10/12模考120+分,数学天赋突出,想冲刺顶尖夏校的学生。

image.png

 

 

 

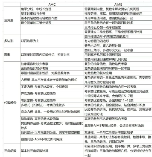
02 .AIME难度分析

AIME与AMC难度对比

image.png

AIME I与AIME II难度分析

平均分:总体上看,AIME II的平均分通常要高于AIME I尤其是在2021年,AIME II的平均分比AIME I高出约1.3分。

晋级分数线:从晋级分数线的比较来看,AIME II的晋级分数线低于AIME I的情况更为常见。根据各年份的数据来看,AIME的分数线一直在4-6分之间,平均分数线基本都在5分左右。因此,得到5分以上的分数就足以超过50%的竞争者。

考试难度:近年的AIME考试相较前几年提高了几个档次的难度。据报道,从第5题开始,题目的难度就类似于之前的第11-12题,计算量也非常大。一些题目涉及到高难度的数论转化,甚至还有与计算机算法相关的题目。此外,在今年的考试中,很多题目需要使用枚举法来解答。根据以往经验,题目中使用枚举法的越多,意味着题目的难度越高。

image.png

 

 

 

03 .AIME不同基础的备赛策略

分阶段备考规划
基础夯实阶段系统梳理代数、几何、数论、组合四大板块的高级解题方法,重点攻克数论中的同余理论、组合中的递推计数等高频难点,确保知识无明显短板。

专题突破阶段:以近10-15年AIME真题为核心,按题型分类精研总结同类题目的解题模型和思维突破口,同时建立错题本,复盘卡壳原因与最优解法;冲刺模拟阶段:每3天完成一套3小时全真模拟,优化时间分配策略,优先确保前10题的正确率,再挑战后5道高难题,同时强化计算细节,避免低级失误。

image.png

AMC10晋级AIME
AMC10竞赛晋级AIME的考生建议先保证前面5道基础题的得分率,优先复习AIME核心考点,有余力再复习后面难点。在考试时对后面的题目选择性取舍,挑选自己擅长的题目同时也可以手准备4月的欧几里得数学竞赛,此竞赛是加拿大中学阶段极认可度极高的数学竞赛。

AMC12晋级AIME
AIME竞赛的考点和AMC12竞赛考点基本一致,增加了高级的多项式、三角函数、复数的几何意义和圆锥曲线等知识点,AMC12考生首先要掌握做这些新增加的考点,其次要将复习重点放在难点的突破上,这样才能有把握在AIME竞赛中和别人拉开差距。

AIME考多少分才有用

从AIME的历年分数线来看,AIME的平均分在5分左右也就是说大多数同学15道题一般只能做对5道题。申请美国TOP30院校想要在申请时更有竞争力那么AIME考到7分以上会是一个比较好的成绩。申请藤校AIME考10分以上会更有竞争力。

*注:以上分数根据历年比赛分析得出,并非院校录取分数,仅供参考!

image.png

 

 


04.腾途AIME培训课程

针对可以晋级AIME数学竞赛的学生们,腾途特设AIME数学竞赛寒假培训班。针对不同年龄的不同学习阶段的重点内容为基础,系统地学习国际数学竞赛的知识体系,并带领学生在竞赛中获奖!

image.png

班级设置:8-12人班

授课语言:中英文双语/全英文

上课形式:线上线下同步进行

 


腾途国际竞赛,为升学助力!

地址:上海市浦东新区浦东南路1118号鄂尔多斯国际大厦1601室

AMC竞赛
美国AMC8数学竞赛
美国AMC10数学竞赛
美国AMC12数学竞赛
AIME
美国AMC10数学竞赛

添加微信

立即沟通

131-2775-6561
咨询在线客服
seo seo