|
《Power Up》与《Think》深度对比解析,这些坑,90%的家长都踩过!《Power Up》与《Think》深度对比解析,这些坑,90%的家长都踩过! 每天腾途老师都能收到家长的灵魂拷问:“给孩子选原版英语教材,《Power Up》和《Think》到底该挑哪一个?为什么我家娃没有别人家学的效果好?” 其实不止一个家长踩过这类坑——跟风入手,盲目追求“名校同款”,忽略了教材的适配性,最后花了钱和时间,孩子的英语能力却没有得到提升! 今天腾途老师总结了家长所踩过的选书坑,深度对比《Power Up》与《Think》,帮家长精准选择最合适孩子的教材!
01.90%家长踩过的坑有哪些? 1 .盲目追求教材的级别 很多家长一听说《Think》是更高阶的教材,就直接让孩子从《Think》开始学,没有清楚定位孩子的实际能力,导致孩子从学不会➡️抵触学。 2 .忽略孩子的认知级别,造成学习断层 不少家长认为“早点接触难的题目,孩子就能学的更多”,这种想法往往是最错误的!孩子的认知是有级别的,低龄段的孩子需要借助具体的事物来进行逻辑思考,这时候如果强行给孩子上《Think》,孩子没办法把抽象的知识具体化,就会造成学习的断层。 3 .看重考试匹配,忽略学习方式 Power Up和Think虽都可对接剑桥考试,但教学风格、难度跨度、孩子的适应度都不同,不能一概而论。
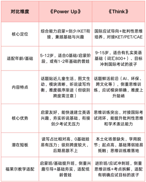
02.《Power Up》与《Think》深度对比 核心定位对比: 《Power Up》是由剑桥大学出版社和剑桥考评部合作推出的官方备考教材,覆盖YLE、KET、PET三大考试内容,共6个级别,面向5-12岁少年儿童。对标CEFR:Pre-A1~B1。 ● 剑桥大学出版社和剑桥考评部合作推出,教学、学习、测评一体。 ● 内嵌剑桥YLE KET PET备考内容,注重备考所需的词汇、语法。 ● 提升“听说读写”做题技巧,为孩子校内的英语课程做补充。
《Think》教材是剑桥大学出版社在2015年出版的面向5-16岁青少年英语青少年学习者的一套综合性教材。这套教材从入门级"THINK STARTER"到第五册"THINK 5"总共6个级别,每个级别12个单元,基本可以完全对应剑桥五级考试中的KET、PET、FCE、CAE四个级别。
适配年龄对比: 《Power Up》适合5-12岁,有英语启蒙或1-2年英语基础的普娃《Think》适合9-15岁,有扎实英语基础的孩子 内容特点对比: 《Power Up》内容涵盖日常生活、校园生活、家庭互动等主题,贴近孩子的真实经历,容易引发共鸣。通过歌曲、故事和情景对话帮孩子锻炼听说能力,配合书写练习巩固词汇和语法知识。 教材中配有大量彩色插图,比如讲解动物词汇时,会配上生动直观的图片辅助理解。起步难度低,仅需掌握基础字母和常见单词即可入门。 《Think》则面向10-18岁、具备一定基础的学生。这套教材的特点是对认知能力和思维方式的训练。 话题既有广度又有深度,不仅讨论社会现象、科技发展、文化差异,还会引导孩子思考环保等全球性问题。它要求孩子通过阅读锻炼批判性思维能力,比如读完文章后要思考作者的观点是否合理。 核心优势对比: 《Power Up》对低龄娃友好,能完美衔接剑桥少儿英语考试 《Think》思维训练较突出,能培养孩子的批判性思维+表达能力。
03.两本教材应该怎么选? 方法一:根据年龄和基础精准匹配小学1-4年级、基础薄弱或需启蒙兴趣的孩子,选《Power Up》。小学5年级及以上、基础扎实且瞄准高阶考试的孩子,《Think》更适配。
04.腾途原版英语课程 针对想要学习THiNK教材或者Power Up教材的学生,腾途教育特设原版教材培训课程,系统学习原版教材的知识体系,带领学生提升学生水平!
班级设置:1对1/3-8人班 授课语言:中英文双语/全英文 上课形式:线上线下同步进行 |




