|
2026腾途英语寒假班预报名开启!KET/PET/小托福寒假备考班及考前冲刺班上线2026腾途英语寒假班预报名开启!KET/PET/小托福寒假备考班及考前冲刺班上线 在孩子的英语学习征程中,寒假是实现弯道超车的黄金时期。 2026年,腾途英语寒假班震撼来袭,KET/PET/ 小托福寒假备考班及考前冲刺班现已全面上线,为孩子的英语能力提升与考试冲刺助力领航!
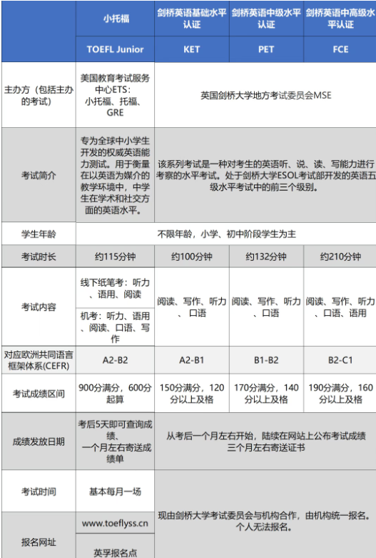
01.KET/PET/小托福对比 为了让大家更直观地感受它们的区别,请看下图:
从上图总结可得: ① 这3个考试成绩都是与国际通用欧洲语言共同框架体系CEFR对照,因此无论参加哪个考试,对于本地及海外升学都能作为英语能力的证明,受国际认可;而且这3个考试,都是对学生能力的检测,方便制定下一阶段的学习计划。 ② 如果不确定孩子的英语目前是高阶、中阶或基础水平,参加一次小托福可以准确测评(因为小托福适用于A2-B2级别的学生);剑桥系考试类别更细,但对于能力高于一般水平的学生,可能要多次参加KET/PET/FCE才能准确评估出自己的实际水平。
③ 从考试内容来看,小托福的学术性质更强,对于已经决定日后要出国、要经历托福雅思考试的学生来说,参加小托福考试能帮助日后更顺利地接轨托福雅思;而KET/PET/FCE更侧重于培养学生的听说读写综合能力,与国内的英语考试结合更紧密一些。 ④ 剑桥系考试分为5个等级,适用于更多年龄段的考生;而托福系考试只有3个等级,覆盖范围较广。 ⑤ 小托福的有效期较短,只有2年;而剑桥五级通用考试成绩长期有效。 所以这两类考试各有优点,各位家长可根据孩子水平自行衡量。如果不清楚自己的水平能否报考KET/PET/小托福,可以添加老师测试英语基础。
02.哪一类孩子适合报考? ✅ KET/PET适合报考人群 想要进入重点中学的孩子; 有读国际学校或有出国留学打算的孩子; 想要扎实提升英语能力的孩子; 想要为雅思做准备的孩子。 ✅ 小托福适合报考人群 希望提升自己英语能力的孩子; 为申请TOP国际学校做准备的学生。 打算申请美国初中的孩子; 为托福 TOEFL 做准备的学生 。
03.KET/PET/小托福高分备考
1.制定科学的备考规划 备考需要系统的学习和长期的积累。家长可以根据孩子的实际情况,制定合理的学习计划。 例如,提前6-12个月开始备考,将学习内容分为词汇、语法、听力、阅读、写作等模块,每天安排固定的学习时间,循序渐进地进行学习和练习。 2.选择合适的学习资源 市面上有丰富的 KET/PET /小托福学习资料,如官方教材《剑桥通用英语 KET/PET 官方备考教程》、真题集《剑桥 KET/PET 官方模考题精讲精练》等。此外,还可以利用在线学习平台、英语学习 APP 等资源,增加学习的趣味性和互动性。 3.参加专业的培训课程 对于基础薄弱或备考时间紧张的孩子来说,参加专业的培训课程是一个不错的选择。专业的老师能够根据孩子的学习情况,制定个性化的教学方案,系统地讲解知识点和考试技巧,帮助孩子高效备考。
04.腾途英语考试课程安排 针对想要备考KET/PET/小托福的学生们,腾途教育特设国际英语课程,针对不同年龄的不同学习阶段的重点内容为基础,系统地学习英语知识体系,并带领学生提升英语水平!
提供课程:KET/PET/小托福 课程类型:3-8人小班/1V1课程 课程模式:线上/线下同步开课,课程可回放,反复学习 |


