|
2026AMC8已出分!保姆级查分攻略来啦~ 不同分数后续规划看这里!2026AMC8已出分!保姆级查分攻略来啦~ 不同分数后续规划看这里!
查询方式有两种,大家根据自己的报名情况来选择。如果在阿思丹组委会报名考试的,则在阿思丹国际理科测评小程序查询;如果是在AMC中国组委会报名考试的,则在AMC中国组委会网站查询。 阿思丹组委会查询方法如下: 第一步,登录“阿思丹国际理科测评”微信小程序第二步,进入页面后点击最下方【我的报名】第三步,点击【2026美国数学测评(AMC8)报名表】最后,点击【信息查询】查询自己的分数。 AMC中国组委会查询方法如下: 第一步,输入网站链接https://math-table.com/登录网站 第二步,进入网站以后点击右上角的【SCORES】 第三步,输入报名手机号码和验证码 第四步,验证后即可进入【Personal Center 个人中心】最后,点击【查询成绩】查询自己的分数。 2026AMC8获奖分数线官方暂未公布。美国组委会公布后,本公众号将第一时间发布,请大家密切关注本公众号信息。
01.AMC8出分成绩分析及规划
成绩低于15分: 如果学生的年龄在6年级以下,第一次参加AMC8竞赛只考了15分拿到了低龄荣誉奖,建议可以继续参加AMC8考试冲刺1%奖项。 ✔ 建议:这种情况的学生,建议可以参加AMC8竞赛培训班,在专业的老师指导下学习和强化训练、夯实数学基础、提升解题技巧。 成绩在15-20分之间: 处于这个分数段的学生,已经具备了一定的数学基础和解题能力,但在某些方面仍存在可提升的空间。后续建议学生持续巩固基础知识,同时加大对难题和易错点的练习力度。 ✔ 建议:为了进一步提升解题速度和准确率,还可以考虑报名参加AMC8的强化班或冲刺班,在高强度的学习氛围中实现突破。 成绩高于21分: 成绩高于21分的同学,其实不用再过多的把精力放在AMC8竞赛上,可以着手准备AMC10数学竞赛。AMC10竞赛在国际上的含金量更高,受到藤校等名校的高度认可和重视。 ✔ 建议:为了提前适应AMC10的题型和难度,可以选择参加AMC10的预备课程或培训班。
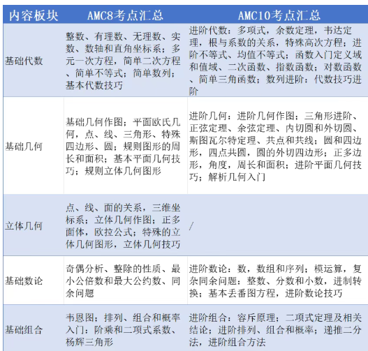
02.AMC8 VS AMC10考察知识点 AMC8和AMC10数学竞赛除了在比赛规则和奖项上有差别,最大的区别是考察知识点的深度不一样,AMC10竞赛的难度会更大。
03.AMC8如何丝滑衔接AMC10?
备考今年的AMC10竞赛的同学无疑是以下两种情况: ①参加过AMC8竞赛想继续备考AMC10 ②之前没有参加过竞赛,想试试AMC10,这两种情况的学生在备考时都应该从以下三点着手准备 1.补充AMC10基础知识点 AMC10对学生的数学思维能力和知识熟练度要求更高。在备考初期,需要系统学习代数、几何、数论和组合数学等高级数学知识,为后续的解题打下坚实基础。 2.提升AMC10解题思维 AMC10强调深入的数学思维和复杂问题的解决能力,要求学生具备更高的逻辑推理能力和创造性思维。建议多做逻辑推理题和证明题,以培养深入的数学思维,提升解题能力。 3.进行AMC10真题训练 真题是AMC数学竞赛备考的宝贵资源。AMC10分为A卷和B卷,建议同学们两种卷型都认真刷一遍。一方面,通过练习可以熟悉题型分布和考试节奏;另一方面,刷题能帮助检测自己对知识点的掌握情况,及时发现薄弱环节并加以补充,从而加深理解,为考试做好充分准备。 (添加微信:tengtu0131领AMC10电子版真题)
04.腾途AMC8/10/12等课程培训 腾途教育覆盖从小学到高中的各类数学竞赛,并且能根据孩子的能力提供不同类型的课程。通过知识点串讲和常见题型梳理,帮助考生查漏补缺,提升答题效率。 课程类型:3-8人小班/1V1课程 课程模式:线上/线下同步开课,课程可回放,反复学习 授课语言:面向国际/国内学生,中英双语授课/纯英文授课 线上授课:采用classin教学,同学们可以和老师实时互动 |





