|
为什么 PET 轻松过,FCE 却屡战屡败?核心差距 + 跨越指南来袭!为什么 PET 轻松过,FCE 却屡战屡败?核心差距 + 跨越指南来袭! 剑桥官方数据显示: FCE 通过率较 PET 直降 23%,写作单项淘汰率高达 47% 75% 考生陷入"伪提升陷阱":背完6000词却读不懂社科类文章 口语满分范文里 80% 的"高级表达",在真实考场沦为扣分项 PET和FCE之前的区别是什么? FCE考试内容是什么? 怎么备考FCE? 下面腾途老师带大家一键解答! 剑桥五级考试共分为五个级别,由初级至高级依次为: KET(Key English Test),属于入门水平,通过考试达到基本沟通、交流水平。 PET(Preliminary English Test),属于初级水平,通过考试可以达到处理日常事务、阅读文章的水平。 FCE(First Certificate in English),属于独立水平,通过考试能在纯英语环境中工作、独立生活。 CAE(Certificate in Advanced English),属于流利运用水平,达到这个水平能轻松熟练运用英语,参加纯英文大学课程也没问题。 CPE(Certificate of Proficiency in English),属于熟练运用水平,英语能够达到专业级水准。
其中PET和FCE的区别体现在:考试整体难度差距:
PET是雅思4-5分,能够在国外一定程度地进行工作和生活。 FCE是雅思5.5-6.5分上,相当于国外的大学新生,在校园里面刚入学的学生水平。 ✅基础词汇:PET 的词汇量约在3500左右,而 FCE 则一跃至6000。 ✅词汇深度:FCE 不仅要求词汇量,还要求对词汇的深层理解和应用,如同义词、反义词、惯用表达等。 【听说读写】各板块的难度差距: ✅听力能力的提升: FCE 的听力材料比 PET 更长,包括长对话和讲座,并伴有各种口音和语速。 PET的听力若没有好的成绩,基本是很难跟得上FCE的难度跟语速! ✅阅读理解的加强: FCE 阅读材料的长度和难度都会增加,包括各种专业性或学术性的文本。 ✅写作难度的提升: FCE 写作涵盖更多类型,如报道和论文,字数上升到140-190词,包含Part 1(必选题)+Part 2(四选一)。其中Part 1的Essay写作是固定的文体,属于议论文的范畴,所要求的不仅是语言能力,思辨能力也是考查重点。 值得一提的是,FCE的写作是剑桥五级里面首次考察议论文!这就要求学生具备一定的思辨能力、有自己的思考,而不仅仅停留在看图写话,回复Email等按照要求有一说一的层面了。 ✅口语要求的提升: 需加强口语表达的连贯性和逻辑性,提高在复杂话题上的讨论能力。 加强对复杂语法知识的掌握,如各种时态、虚拟语气、非谓语动词等。
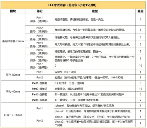
细化每个模块,具体考试内容如下: 阅读(时长1小时15分钟 | 7部分 | 52题 | 满分70分) 考查文本理解、观点态度把控及词汇语法语用能力,涵盖7类题型: Part 1:150-160词短文完形填空,8题,四选一 Part 2:150-160词短文填空,8题,每空限填1词 Part 3:150-160词构词填空,8题,变形末尾大写单词 Part 4:6句句子改写,每空2-5词,需保留指定大写词 Part 5:阅读理解,考查大意、细节、观点、文本结构等 Part 6:500-600词选句填空,6题,7选1(1个多余选项) Part 7:500-600词多项匹配,10题,匹配短文与描述 听力(时长40分钟含5分钟填卡 | 4部分 | 50题 | 满分30分) 考查讲座、广播、对话等听力材料的理解能力,抓取主旨、细节与情感态度: Part 1:8段听力独白/对话,单选,考查主旨与细节 Part 2:独白句子填空,10题,答案不超3词 Part 3:5人话题独白,匹配题,8选5(3个多余选项) Part 4:3-4分钟双人访谈,7道单选 口语(时长14-20分钟 | 4部分 | 满分60分) 考查沟通交流、观点表达与论证能力,分4环节: Part 1:个人问答,围绕生活、爱好、学习等日常话题 Part 2:看图描述,1分钟单独陈述,30秒回应搭档话题 Part 3:情景讨论,2人协作探讨话题,2分钟讨论+1分钟总结 Part 4:深度讨论,围绕Part 3话题拓展,发表个人观点 写作(时长1小时20分钟 | 2部分 | 满分40分) 考查不同体裁文章撰写能力,字数要求140-190词: Part 1:必写论文,包含2个指定要点+1个自主观点 Part 2:四选一写作,可选文章、邮件、评论、故事或指定阅读文本写作
腾途针对想要提升英语能力的学生们,特设剑桥英语培训班。针对不同年龄的不同学习阶段的重点内容为基础,系统地学习剑桥英语的知识体系,并带领学生提升英语水平!
班级设置:1对1/3-8人班 授课语言:中英文双语/全英文 上课形式:线上线下同步进行 |



