|
AMC8考完别停!AMC10衔接黄金期,现在准备最省力!附AMC竞赛培训课程AMC8考完别停!AMC10衔接黄金期,现在准备最省力!附AMC竞赛培训课程 大家快来一起看看吧!
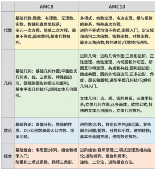
AMC8与AMC10的核心难度差异 从AMC8跨越到AMC10,绝不是简单的"年级上升",而是一次数学能力的质变。 01.知识体系 AMC8以小学奥数 + 初中基础为主;AMC10覆盖完整初中数学 + 部分高中知识,新增二次函数、三角初步、圆定理、同余、进阶组合等核心考点。
02.题型难度 AMC8:25题,40分钟,每题1分。侧重计算准确性和基础概念,通过训练可以稳定提分。 AMC10:25题,75分钟,每题6分(答错0分,不答1.5分)。时间压力更大,且最后5题(21-25题)是真正的分水岭,需要创造性思维和跨知识点综合能力 03.思维要求 AMC8题目相对直接,而AMC10题目更注重知识点的交叉与变形,一道题可能融合代数、几何与逻辑推理,要求考生具备更强的分析转化能力和多步建模技巧。
AMC8到AMC10需要提升的能力 ✅️思维能力:
✅️计算能力:
✅️应试策略:
AMC8到AMC10需要补充的知识点 ✅️数列:
✅️线性函数:
✅️排列组合及概率:
✅️整体运算:
腾途AMC培训课程 针对想要备考AMC8数学竞赛的学生们,腾途教育特设AMC8数学竞赛课程,针对不同年龄的不同学习阶段的重点内容为基础,系统地学习国际数学竞赛的知识体系,并带领学生在数学竞赛中获奖!
班型设置:全程班、强化班、冲刺班...... 班级设置:3-8人小班/1对1 授课语言:中英文双语/全英文 上课形式:线上线下同步进行 |



