131-2775-6561

袋鼠数学竞赛
思维100
AMC8
AMC10/12
AIME
热门咨询

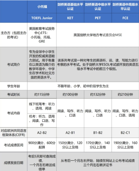
剑桥FCE与小托福,哪个含金量更高?关键差异在这里!

剑桥FCE与小托福,哪个含金量更高?关键差异在这里!

在通过PET测试后,不少魔都家长面临来一个新的抉择——是继续沿用MSE体系走向FCE,还是转变方向选择小托福作为英语学习的下一阶段。

今天腾途将从多个角度来对这两项测试进行深入对比分析,帮助大家判断应该如何选择!

 

 

 

01.考试性质与考察内容区别

image.png

FCE考试性质及内容

FCE作为MSE体系中的第三级测试,专为具备中高水平英语学习者量身定制。其要求与欧标的B2水准相当,对标雅思5.5~6.5,托福43~65分。

FCE的考察较为全面,涵盖了听说读写及语法这五个维度,考察内容分为了阅读、写作、听力和口语四大部分,其中阅读和语法两项放在一起考察,占比更高。

image.png

从本质上来说,FCE更像是一次达标测试,评分系统简明扼要,只划分为四个等级:不通过、通过、优秀和卓越。这种评估方式是为了指出考生是否达到了B2的语言能力标准。

小托福考试性质及内容

托福则是一次定级考试,考察学生在以英语为媒介的环境中的英语水平,与FCE通过与不通过的评判不同,小托福只有分数,没有及格或不及格的说法。

小托福考试分为三大部分——听力、语法和阅读。每个部分占300分,起评分为200分。三个部分之和就是小托福考试的总分范围,600~900分。没错,小托福的起步就是600分。

image.png

小托福除了听力、语法和阅读外,也可以考口语,若是想要考口语,需要在报名时报机考。

 

 

 

02.考试难度对比

FCE测试:对标欧标的B2,整体难度在B2水平,一般需要学生有6000~6500的词汇量才能顺利通过考试。

小托福测试:对标是从KET开始的,因此难度涵盖了A2~B2,更像是一个大杂烩,词汇量要求在3500~4500左右。

如果是从衔接PET测试的目的出发,那刚通过PET学生的英语能力需纳入考量的范围之内。PET测试的词汇量要求在2500~3000之间,而FCE的词汇量要求则达到了PET的一倍。

因此考过PET就直接考FCE的话,难度是非常大的。小托福的词汇量与难度正好恰当,能更好的当做PET的衔接测试。

 

 

 

03.英语能力对比

如果只是单纯想要提升孩子英语能力,其实继续学FCE或者小托福都可以。不过,咱们一定要明确孩子的英语技能是怎样的,因为这两个体系,侧重点其实非常不同。

简单来说,剑桥五级和托福体系,一个偏“生活英语”,一个偏“学术英语”

image.png

剑桥五级:考察的是英语的综合运用能力,即通过语言学习后“能做什么”,所以涉及的场景都以普遍性的生活学习为主,对学术英语涉及的较少。比较适合低年级考完PET的孩子。

托福体系:考察的是英语非母语的学生能否适应大学生活,因此在生活场景之外,在听说读写四科全部融入了学术场景的内容,涵盖天文、地理、地质、考古等各方面话题。

 

 

 

04.PET考完后如何选择

如果考完了PET,那么最直接的方式就是参考PET的成绩。总得来说,可以从以下几个方面开始考虑:

PET优秀且英语基础好:可直接备考FCE,提升综合能力,为留学英国或国际学校申请加分。

PET通过但基础一般:先考小托福,过渡到学术英语,为后续托福或国际学校申请打基础。

目标明确:若计划留学美国,小托福更合适;若倾向英联邦国家,FCE更优。

 

 

 

05.KET/PET/小托福课程

image.png

班级设置:3-8人小班 / VIP 1对1

授课语言:中英文双语 / 全英文

上课形式:线上线下同步进行

腾途特色:

image.png

为全力护航在读学员冲刺备考腾途答疑自习室实行全天开放,同步推进线上与线下服务,助教老师将全程提供答疑指导及监督学习,助力学生保持专注高效的学习状态。



腾途国际竞赛,为升学助力!

地址:上海市浦东新区浦东南路1118号鄂尔多斯国际大厦1601室

AMC竞赛
美国AMC8数学竞赛
美国AMC10数学竞赛
美国AMC12数学竞赛
AIME
美国AMC10数学竞赛

添加微信

立即沟通

131-2775-6561
咨询在线客服
seo seo