|
2026AMC10/AMC12备考别躺平!新赛季备考指南,看完少走半年弯路!2026AMC10/AMC12备考别躺平!新赛季备考指南,看完少走半年弯路! 2026年AMC10/AMC12新赛季已经开启!不少家长和孩子还在盲目备考、走了不少弯路?别再躺平啦! 今天腾途老师为大家整理了2026新赛季AMC10/AMC12的备考指南!结合AMC10/12考情,从AMC10/12竞赛详情到竞赛选择指南再到不同阶段备考攻略!让孩子少走弯路,轻松备考!大家一起来看看吧!
AMC10/AMC12数学竞赛 AMC10数学竞赛 参赛对象:10年级及以下学生,考试当日年龄不超过17.5岁。 考试形式:每年11月举行,分A、B两卷,考试时间相隔一周,考生可任选一卷或两卷都参加,取最高成绩参与评奖和晋级。考试时长75分钟,共25道单选题,中英文双语试卷,不允许使用计算器。 考试内容:涵盖代数、几何、数论、组合数学四大模块。
奖项设置 满分奖:获得150分。 全球卓越奖:全球成绩排名前1%。 全球优秀奖:全球成绩排名前5%。 全球荣誉奖:8年级及以下学生获得90分以上。 AIME晋级资格:全球排名前2.5%可晋级AIME。
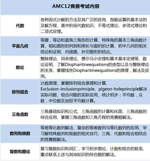
AMC12数学竞赛 考试时间:每年11月举行,分A、B卷,考生可任选一卷或两卷都参加,取最高分参与评奖和晋级。 考试形式:考试时长75分钟,共25道单项选择题,每题5个选项。 评分规则:答对1题得6分,不答得1.5分,答错不扣分,满分150分。 考试内容:涵盖代数、几何、数论、组合数学、三角函数、数列和级数、复数和图论等高中数学核心内容,不涉及微积分。
奖项设置 全球卓越奖(Honor Roll of Distinction):全球成绩排名前1%的学生。 全球优秀奖(Certificate of Distinction):全球排名前5%的学生。 全球荣誉奖(Certificate of Achievement):10年级及以下学生成绩达到90分及以上。 AIME晋级资格:达到AIME晋级分数线(通常约85-90分)可晋级AIME。
AMC10/12报名方式 学校统一报名 若学生所在学校是阿思丹合作学校或AMC中国组委会合作考点,可由学校统一组织报名。学校教务处会收集学生报名信息,通过阿思丹官网或小程序提交。 阿思丹平台报名 学生所在学校为阿思丹合作学校时,可自行通过阿思丹官网或微信小程序报名。 机构代报名 若学校非合作考点,可联系官方授权的合作机构代为报名(需注意机构代报名截止时间通常早于官方截止时间,腾途为在读学员提供代报名服务,有需要的家长可以添加腾途老师进行咨询)
AMC10/AMC12竞赛选择指南 不同学生应该基于自己的年级和数学水平选择参加AMC10/12: 对于9-10年级学生 通常建议:优先报考AMC10,可以扎实检验和锻炼孩子的数学能力。 但如果孩子在AMC10的模拟中能稳定达到100分以上(满分150),可以同时报AMC12,挑战更高目标。 对于11-12年级学生 由于已经超过了AMC10的年级限制,所以只能参加AMC12。 对于8年级以下的低年级学生 通常孩子会选择从AMC8自然过渡到AMC10/AMC12。如果能在这个阶段晋级AIME,将会是非常亮眼的成就!
AMC10/AMC12备考攻略 AMC10备考攻略 阶段一:基础构建期 系统学习:按代数→几何→数论→组合的顺序,梳理核心知识点; 基础训练:每模块完成20-30道基础题,建立错题本,标注错误类型; 每周投入:6-8小时,拒绝盲目刷题,注重知识点理解。 阶段二:能力提升期 真题分类刷:按模块完成近10年真题,总结高频题型; 技巧突破:学习特殊值代入、排除法、构造法等解题技巧,提升答题速度; 计时训练:单模块限时20分钟,培养快速解题能力。 阶段三:冲刺优化期 全真模考:每周1-2套完整试卷,严格75分钟计时+涂卡,模拟考场环境; 错题复盘:逐题分析错误原因,归纳解题模板,重点突破21-25题压轴题; 策略调整:优化答题时间分配。
AMC12备考攻略 阶段一:基础夯实期 目标:系统复习高中数学核心知识点,补齐短板 知识梳理:系统复习高中数学核心知识点,包括代数、几何、数论、组合、三角函数、数列等模块。重点关注AMC12新增内容,如复数、三角恒等变换、高阶不等式等。 基础练习:选择基础类教材,分模块做基础题,每周完成1个模块的知识点梳理+基础题训练。 阶段二:专项突破期 目标:针对AMC12特色题型进行强化训练 专项突破:针对高频综合考点做专项训练,每类考点至少练10-15道题,总结解题套路。 真题练习:开始做AMC12真题,重点练11-22题,限时训练,适应考试节。 阶段三:冲刺模拟期 目标:全真模拟,调整状态,查漏补缺 真题冲刺:做AMC12真题,整套限时模拟,完全还原考试场景。 高阶突破:专攻23-25题,重点突破数论+组合+代数的融合题,总结高阶题型的解题思路。 查漏补缺:根据模拟考试结果,查漏补缺,强化薄弱环节,同时复习错题本中的题目,确保不再犯同样错误。 应试策略:制定应试策略,如前15题高速准确完成,16-20题稳扎稳打,21-25题聪明取舍,避免在难题上浪费过多时间。
腾途AMC竞赛培训课程 针对想要备考AMC数学竞赛的学生们,腾途教育特设AMC8/10/12/AIME数学竞赛课程,针对不同年龄的不同学习阶段的重点内容为基础,系统地学习国际数学竞赛的知识体系,并带领学生在数学竞赛中获奖!
班型设置:全程班、强化班、冲刺班...... 班级设置:3-8人小班/1对1 授课语言:中英文双语/全英文 上课形式:线上线下同步进行
|








